HOME   LIST
‹–   –›

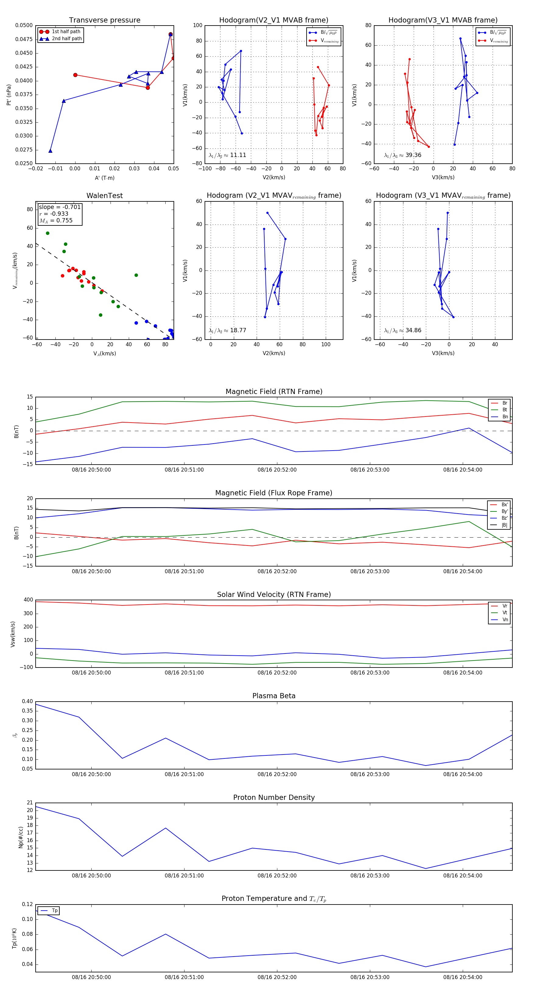
Flux Rope in 2024

Flux Rope Event 2024-08-16 20:49:24 ~ 2024-08-16 20:54:32 (309 seconds)


plot