HOME   LIST
‹–   –›

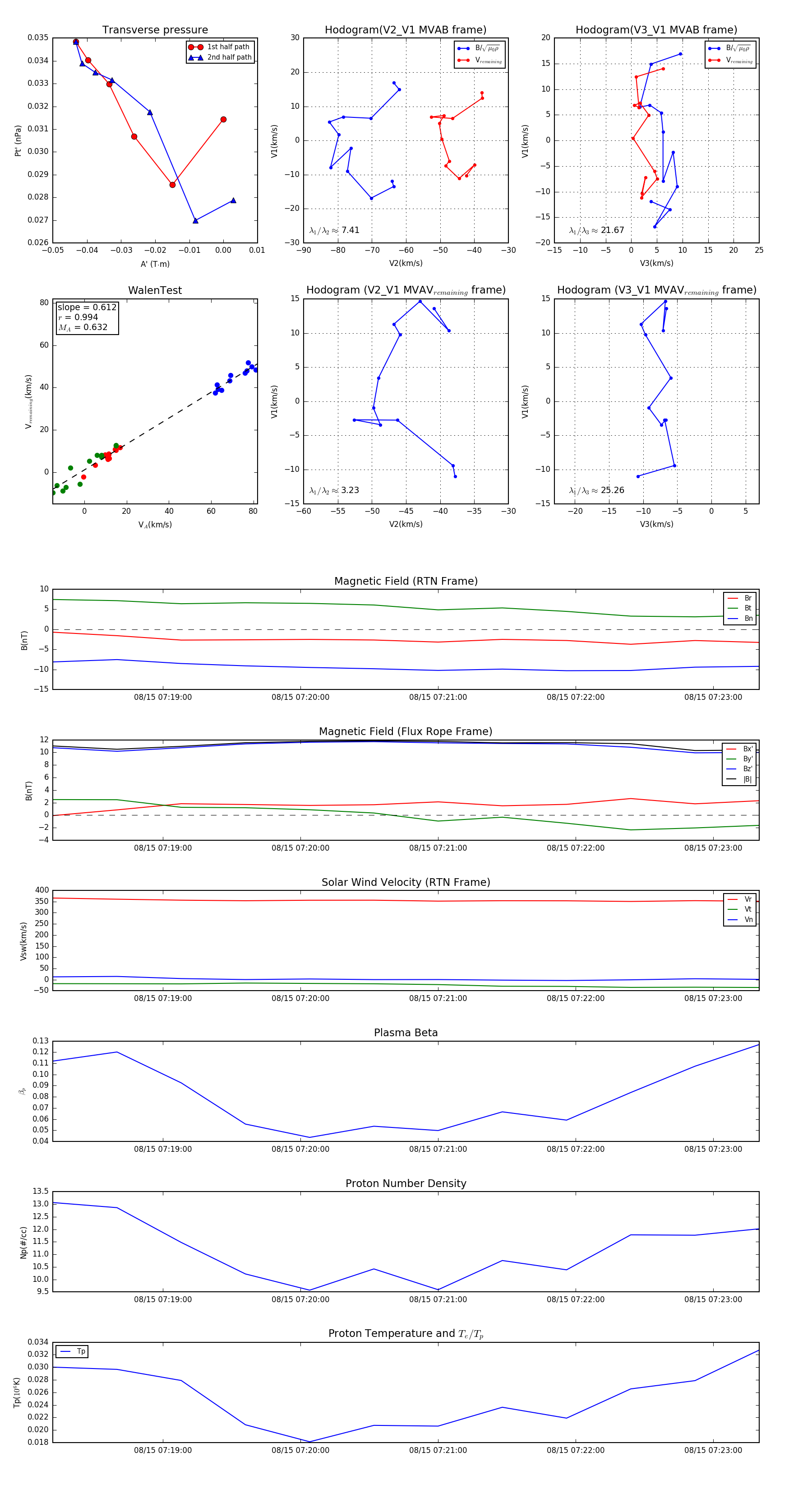
Flux Rope in 2024

Flux Rope Event 2024-08-15 07:18:12 ~ 2024-08-15 07:23:20 (309 seconds)


plot