HOME   LIST
‹–   –›

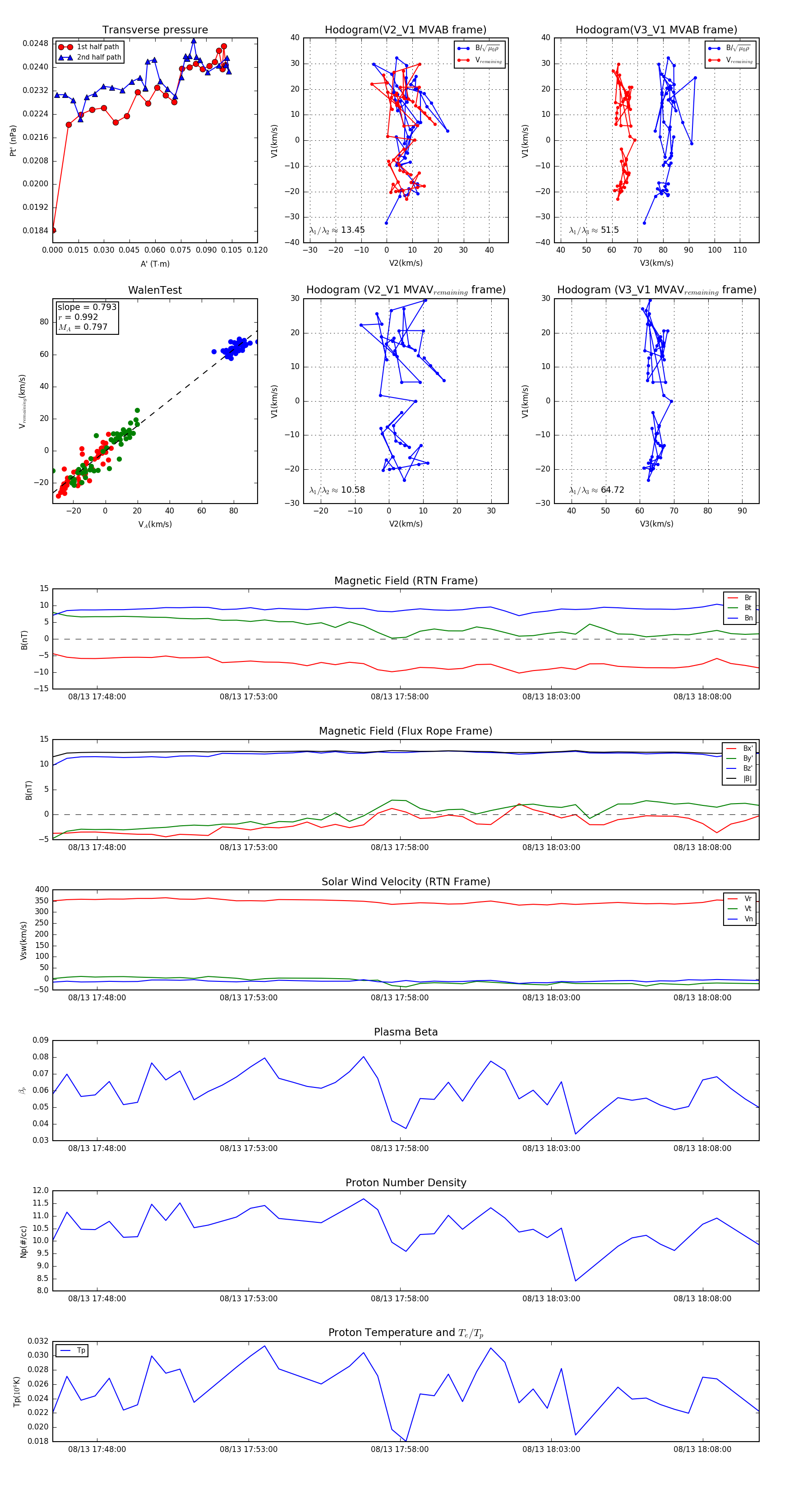
Flux Rope in 2024

Flux Rope Event 2024-08-13 17:46:32 ~ 2024-08-13 18:09:52 (1401 seconds)


plot