HOME   LIST
‹–   –›

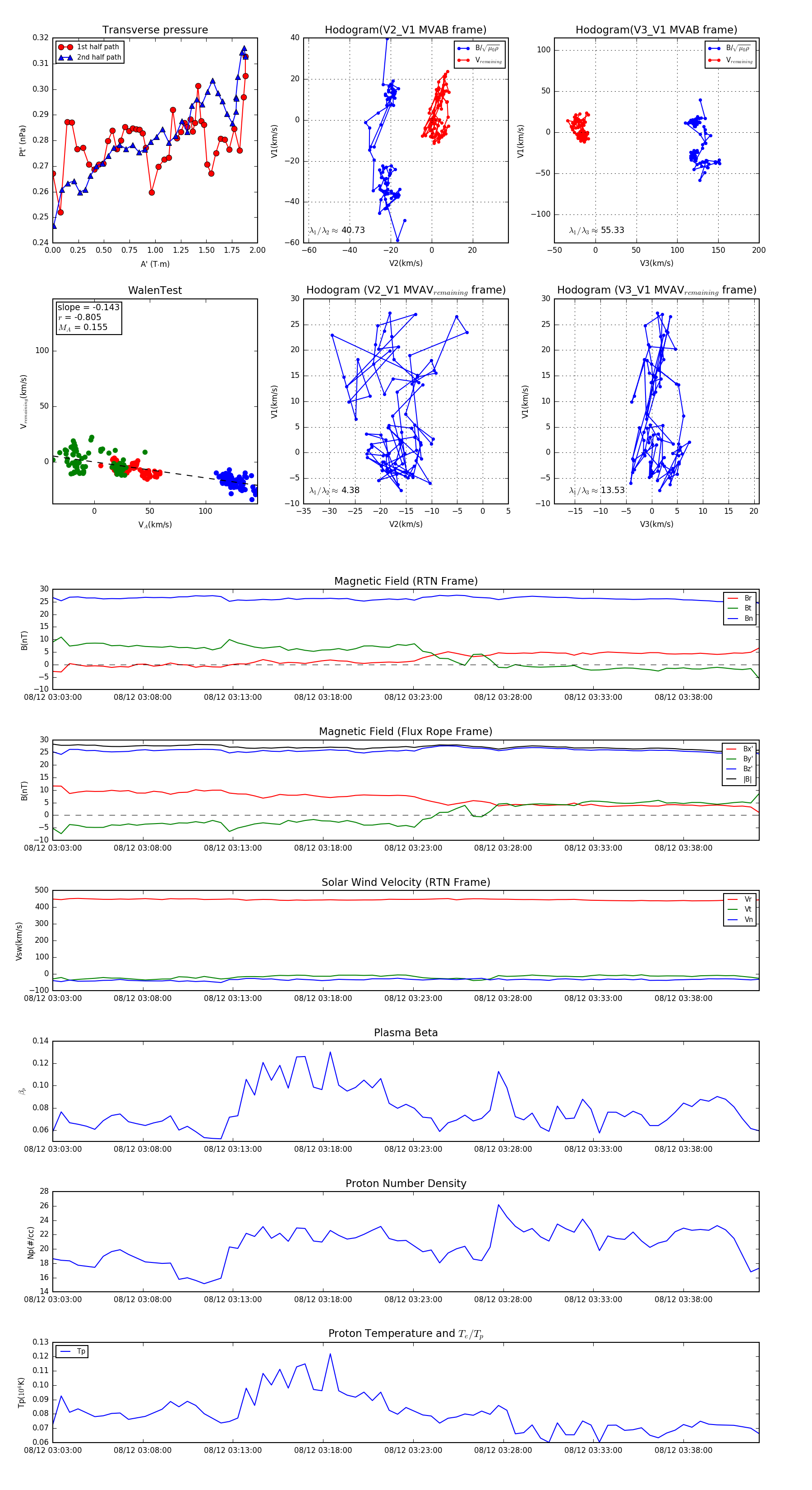
Flux Rope in 2024

Flux Rope Event 2024-08-12 03:03:00 ~ 2024-08-12 03:42:12 (2353 seconds)


plot