HOME   LIST
‹–   –›

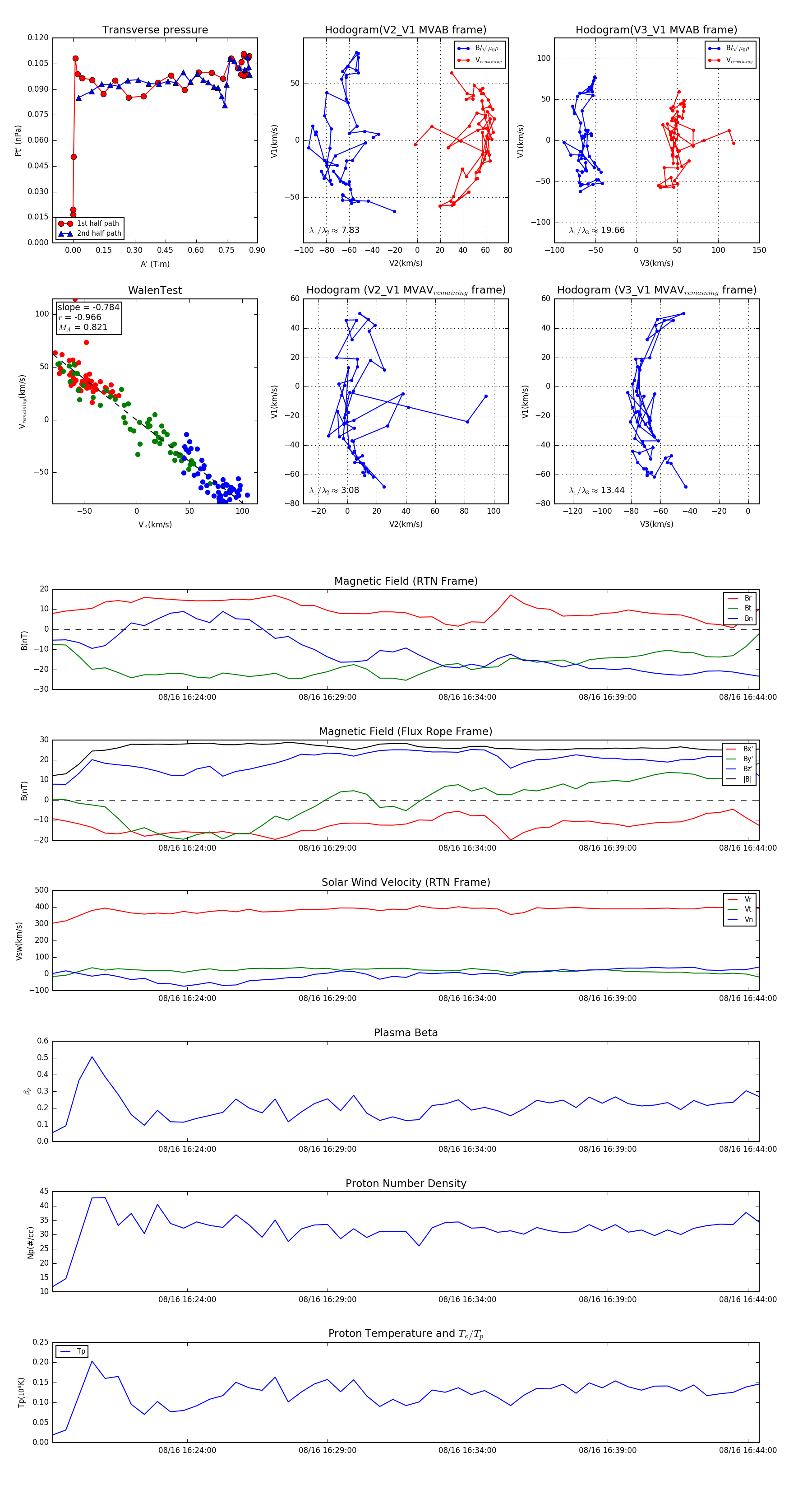
Flux Rope in 2024

Flux Rope Event 2024-08-16 16:19:12 ~ 2024-08-16 16:44:24 (1513 seconds)


plot