HOME   LIST
‹–   –›

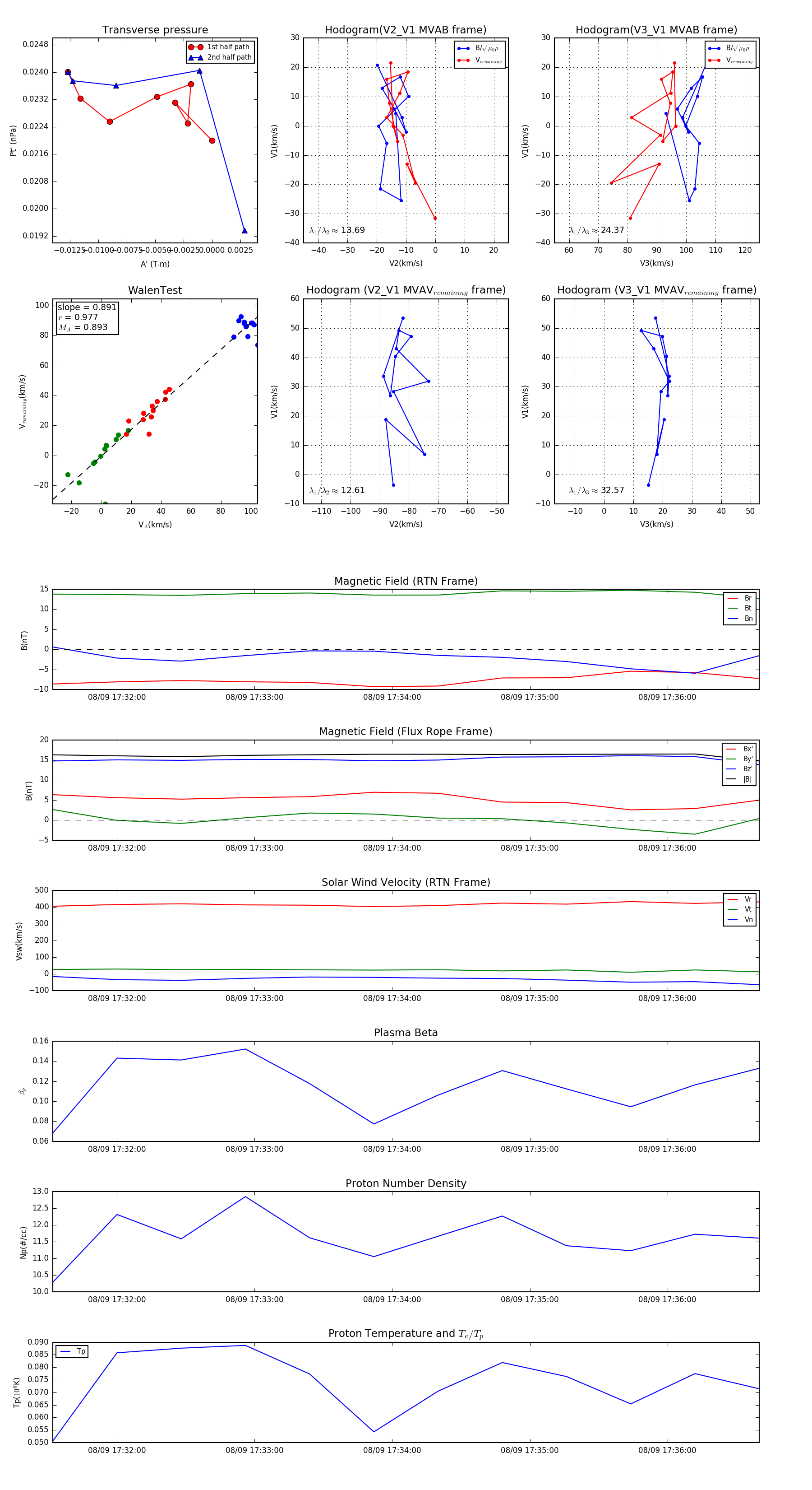
Flux Rope in 2024

Flux Rope Event 2024-08-09 17:31:32 ~ 2024-08-09 17:36:40 (309 seconds)


plot