HOME   LIST
‹–   –›

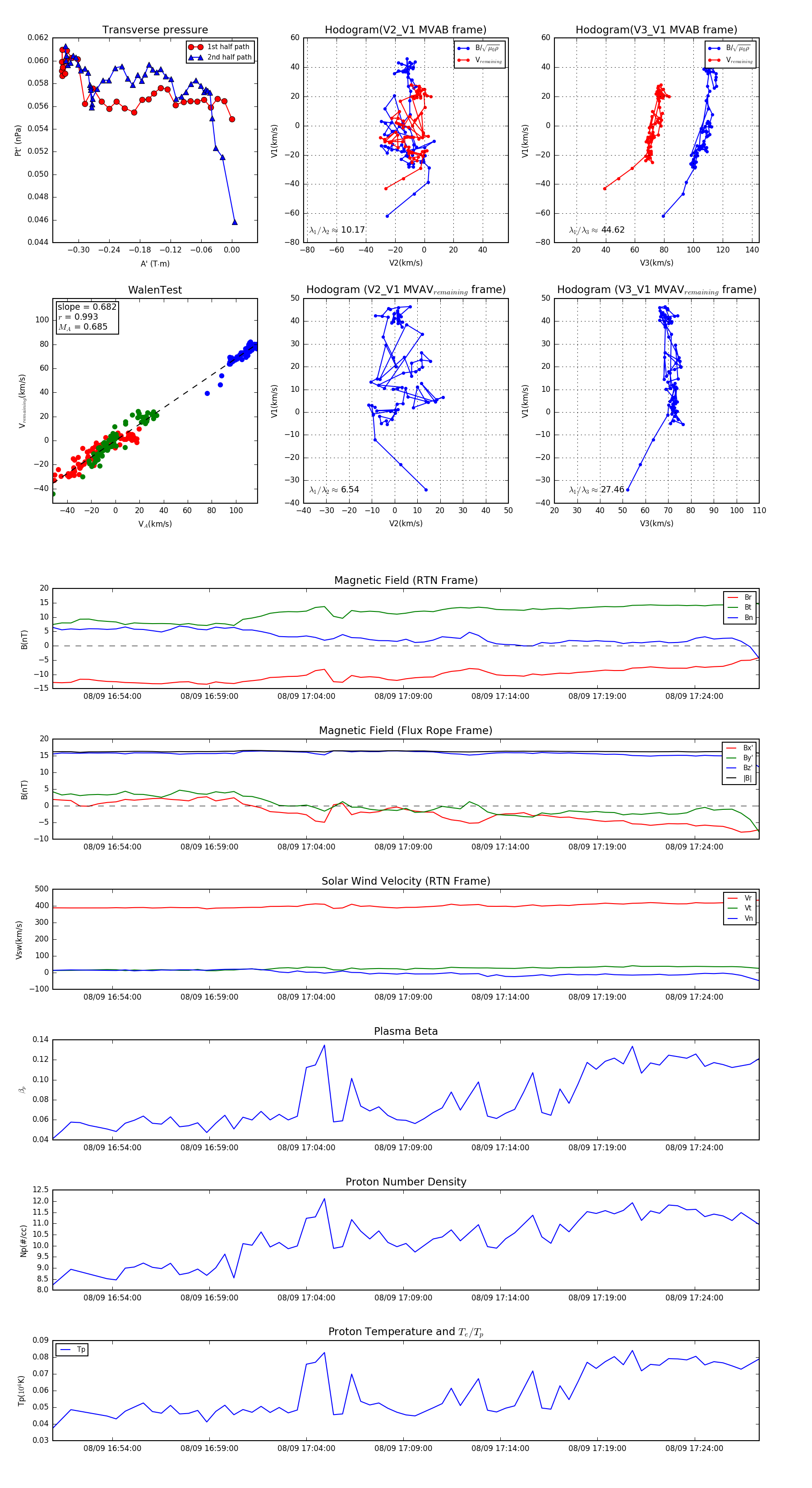
Flux Rope in 2024

Flux Rope Event 2024-08-09 16:50:56 ~ 2024-08-09 17:27:20 (2185 seconds)


plot