HOME   LIST
‹–   –›

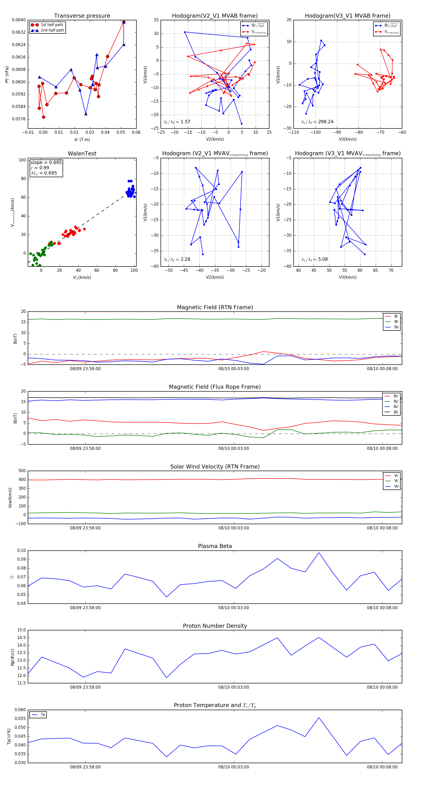
Flux Rope in 2024

Flux Rope Event 2024-08-09 23:56:04 ~ 2024-08-10 00:08:40 (757 seconds)


plot