HOME   LIST
‹–   –›

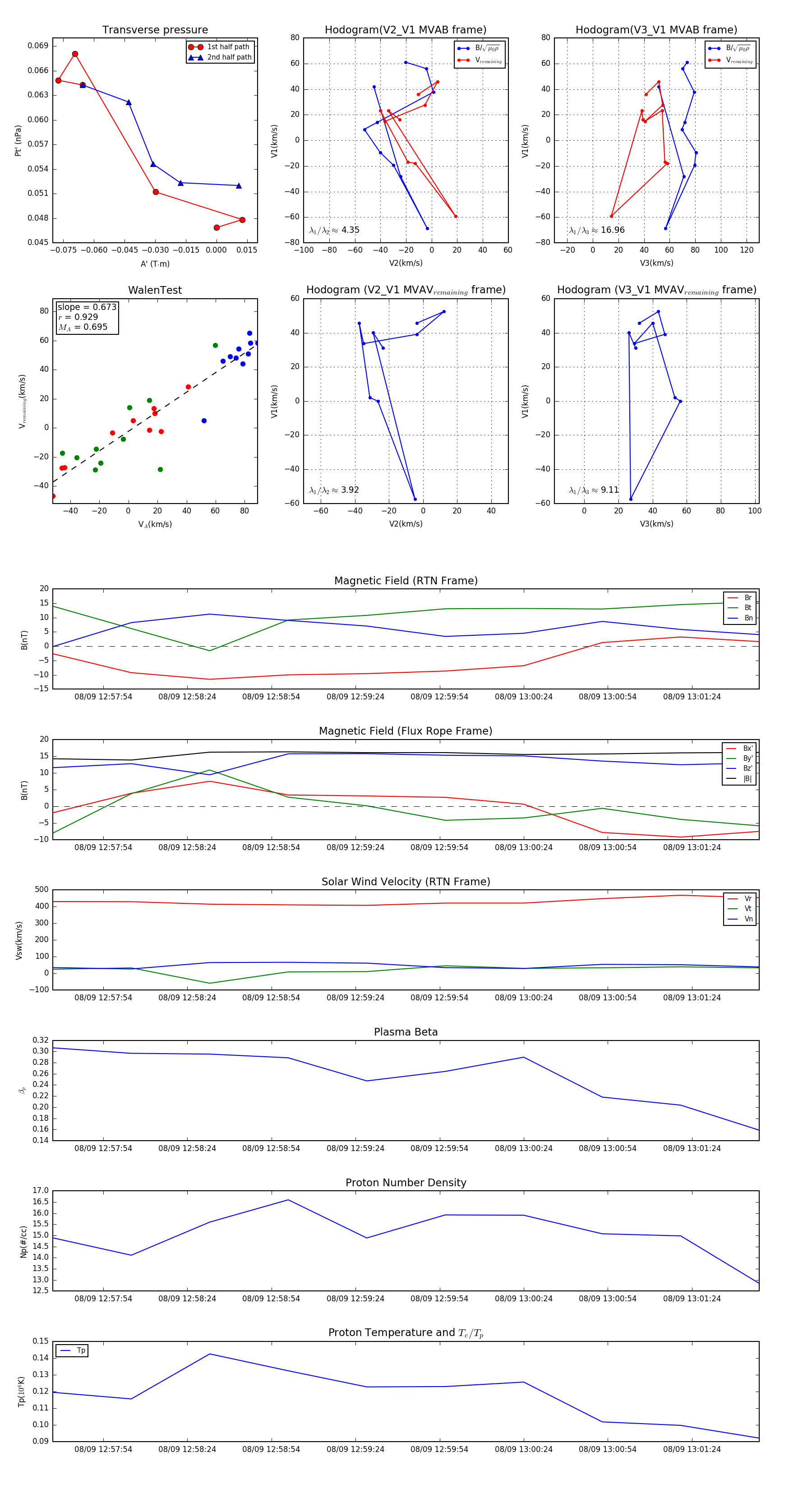
Flux Rope in 2024

Flux Rope Event 2024-08-09 12:57:36 ~ 2024-08-09 13:01:48 (253 seconds)


plot