HOME   LIST
‹–   –›

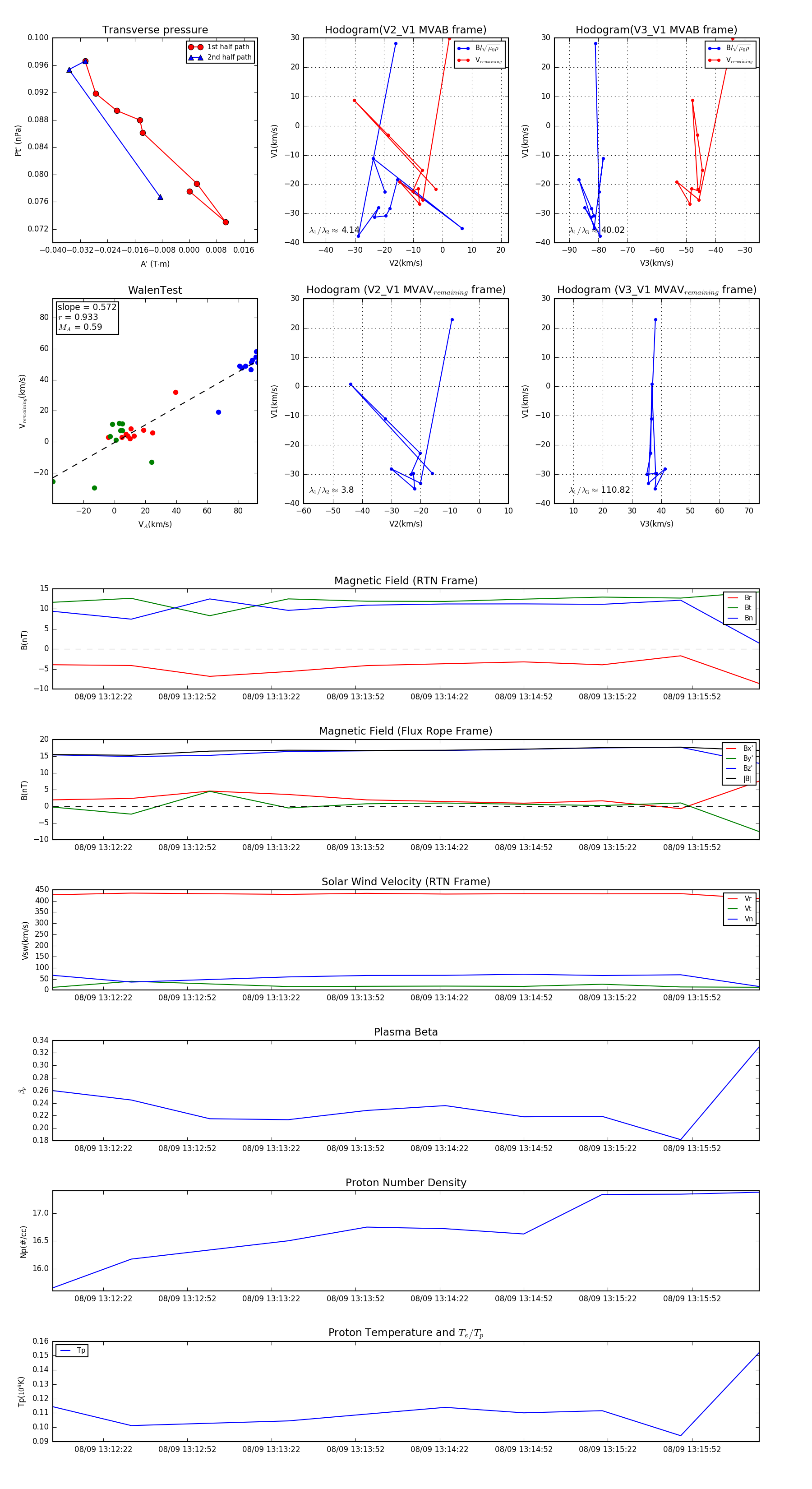
Flux Rope in 2024

Flux Rope Event 2024-08-09 13:12:04 ~ 2024-08-09 13:16:16 (253 seconds)


plot