HOME   LIST
‹–   –›

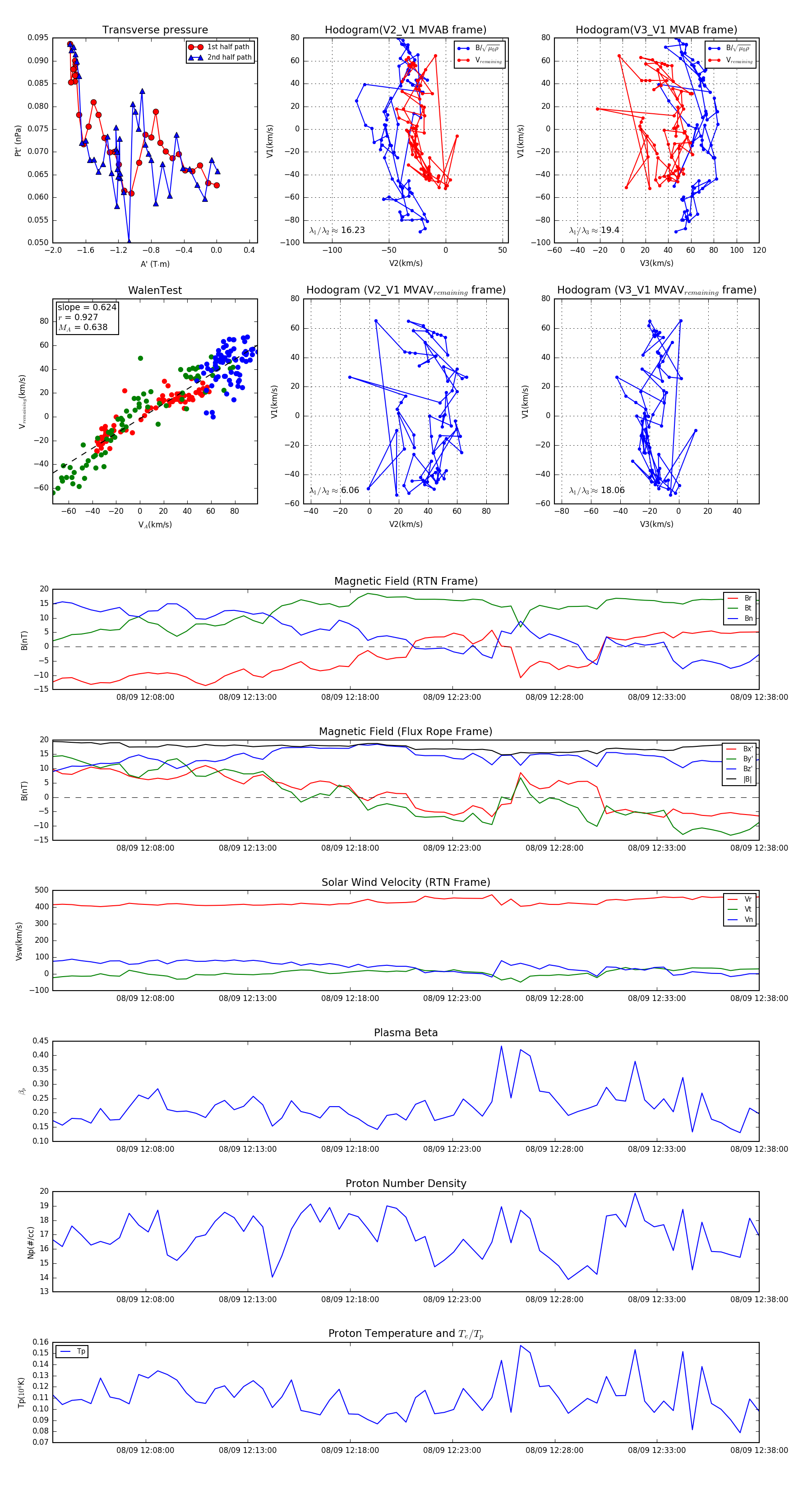
Flux Rope in 2024

Flux Rope Event 2024-08-09 12:03:28 ~ 2024-08-09 12:38:00 (2073 seconds)


plot