HOME   LIST
‹–   –›

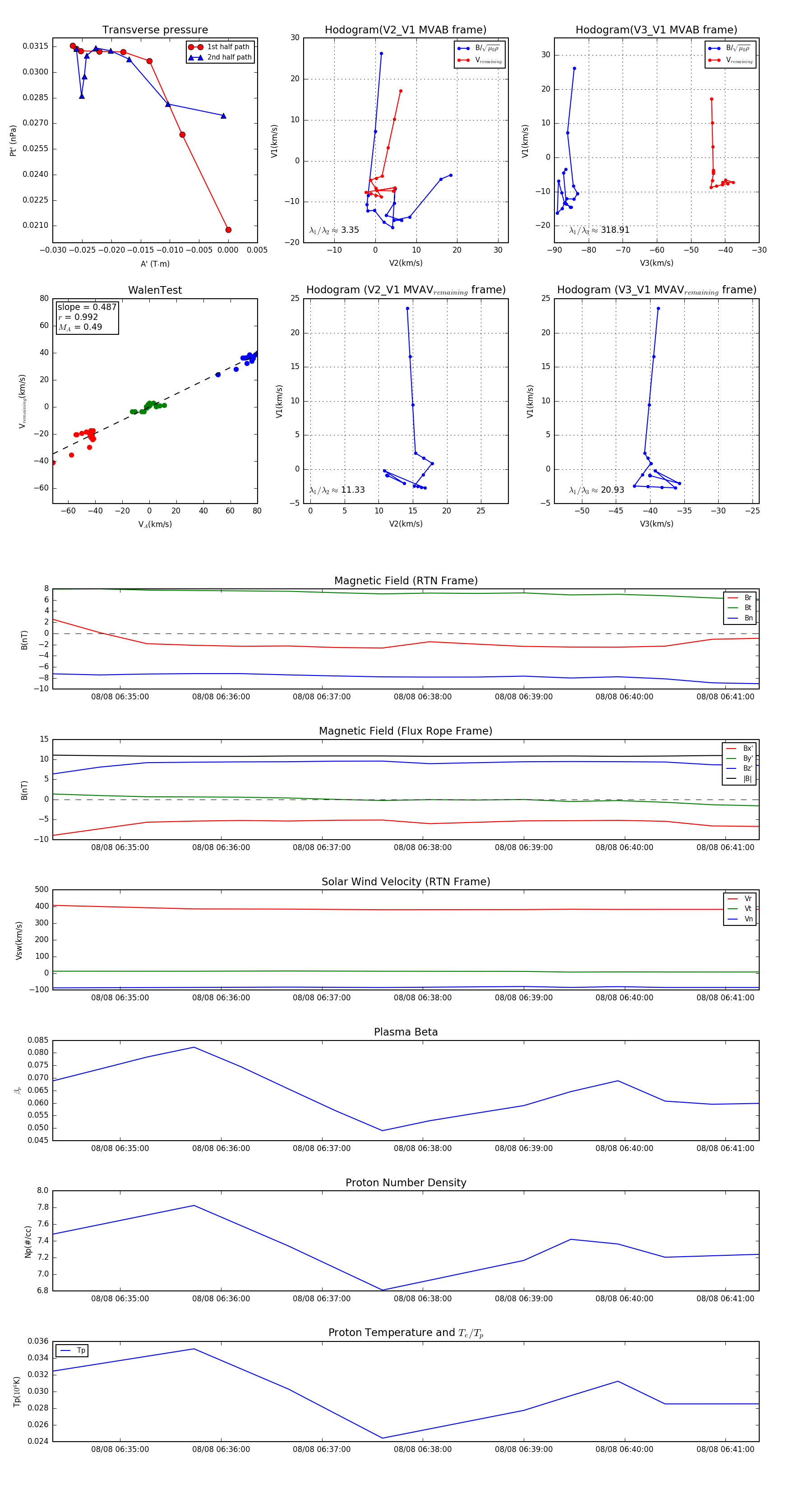
Flux Rope in 2024

Flux Rope Event 2024-08-08 06:34:20 ~ 2024-08-08 06:41:20 (421 seconds)


plot