HOME   LIST
‹–   –›

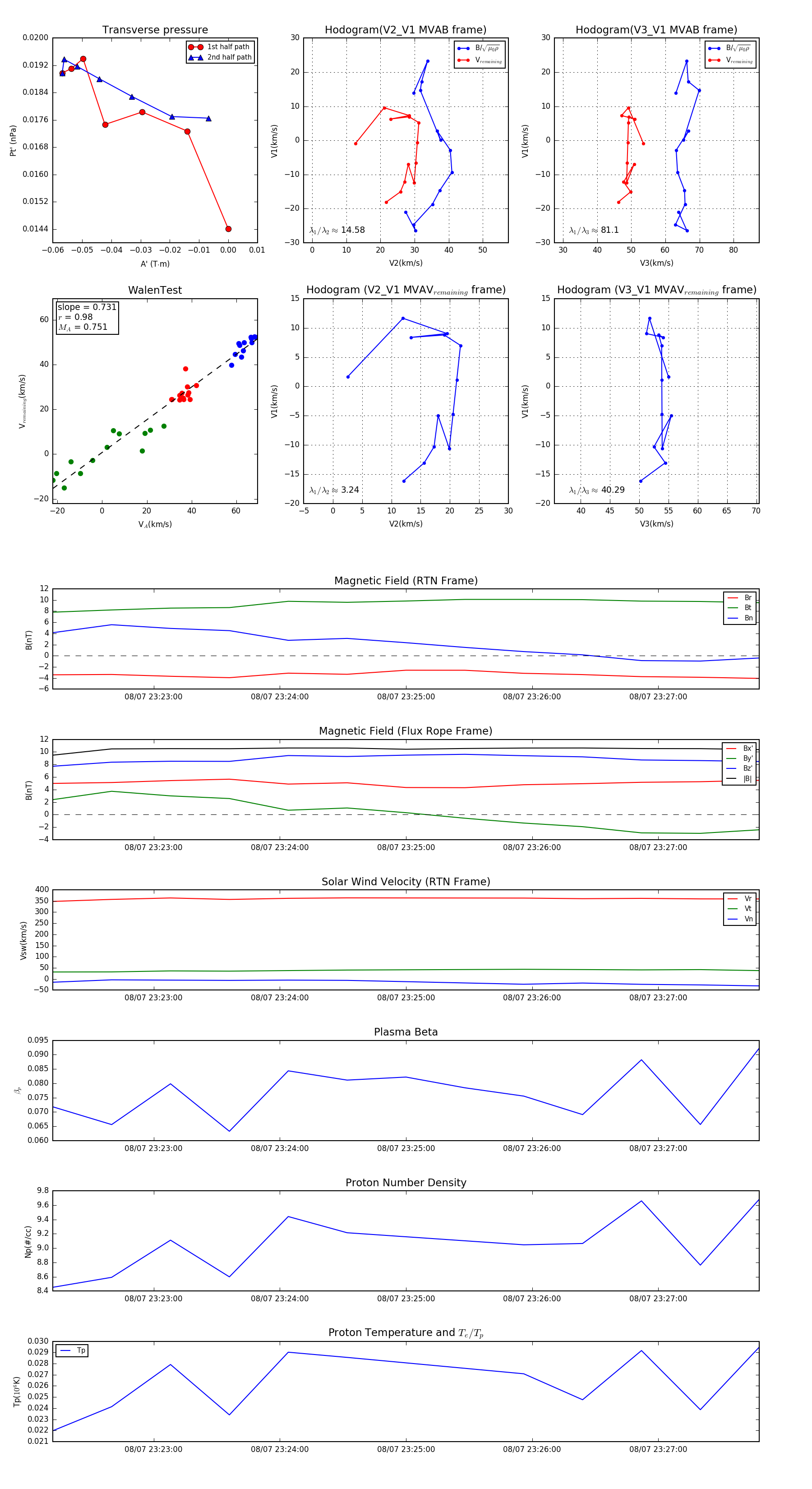
Flux Rope in 2024

Flux Rope Event 2024-08-07 23:22:12 ~ 2024-08-07 23:27:48 (337 seconds)


plot