HOME   LIST
‹–   –›

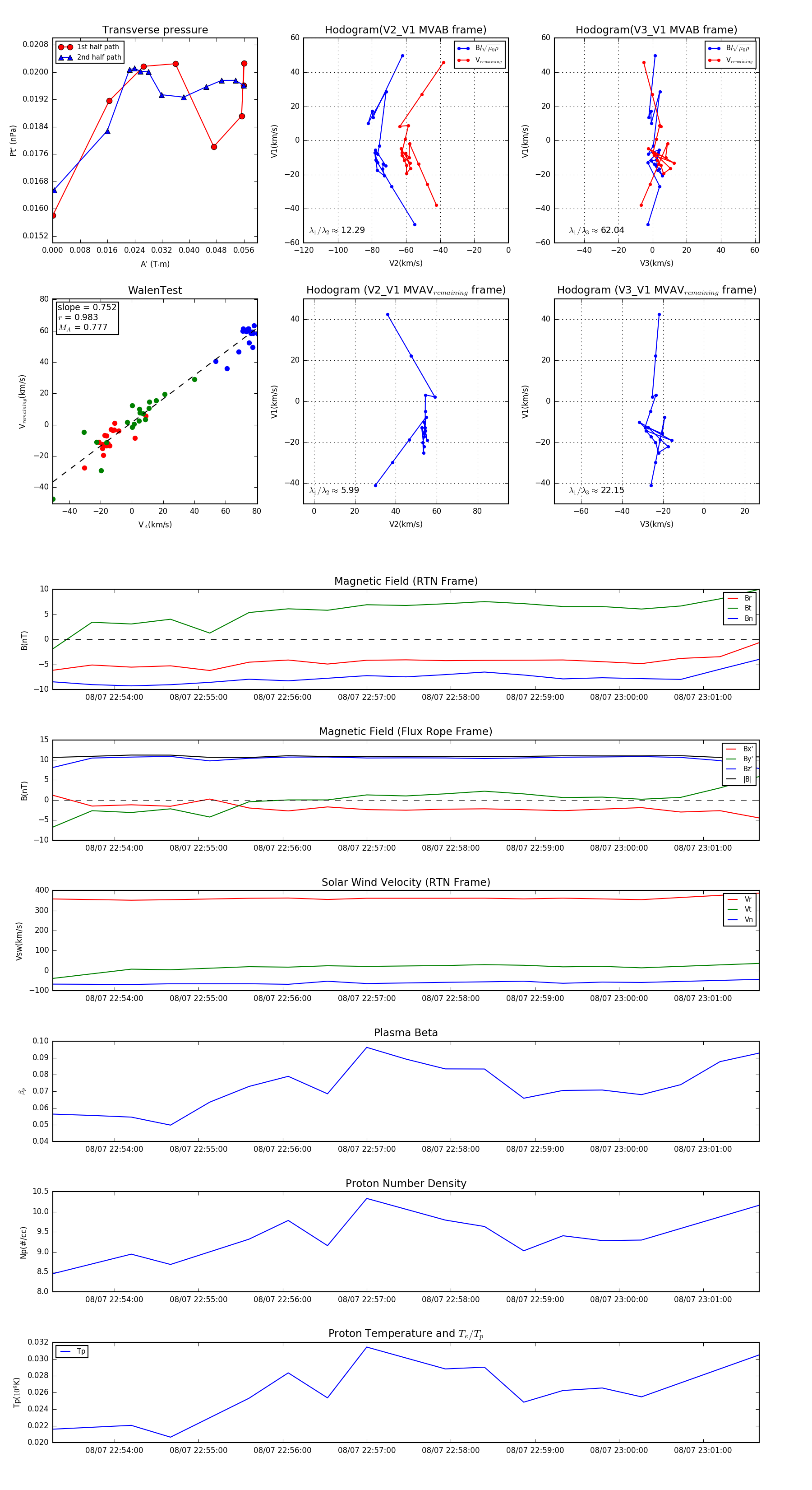
Flux Rope in 2024

Flux Rope Event 2024-08-07 22:53:16 ~ 2024-08-07 23:01:40 (505 seconds)


plot