HOME   LIST
‹–   –›

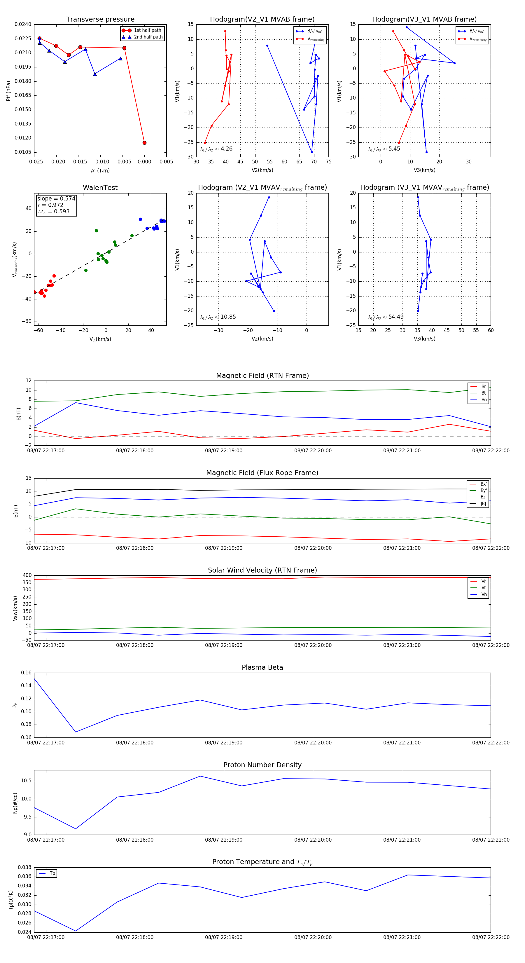
Flux Rope in 2024

Flux Rope Event 2024-08-07 22:16:52 ~ 2024-08-07 22:22:00 (309 seconds)


plot