HOME   LIST
‹–   –›

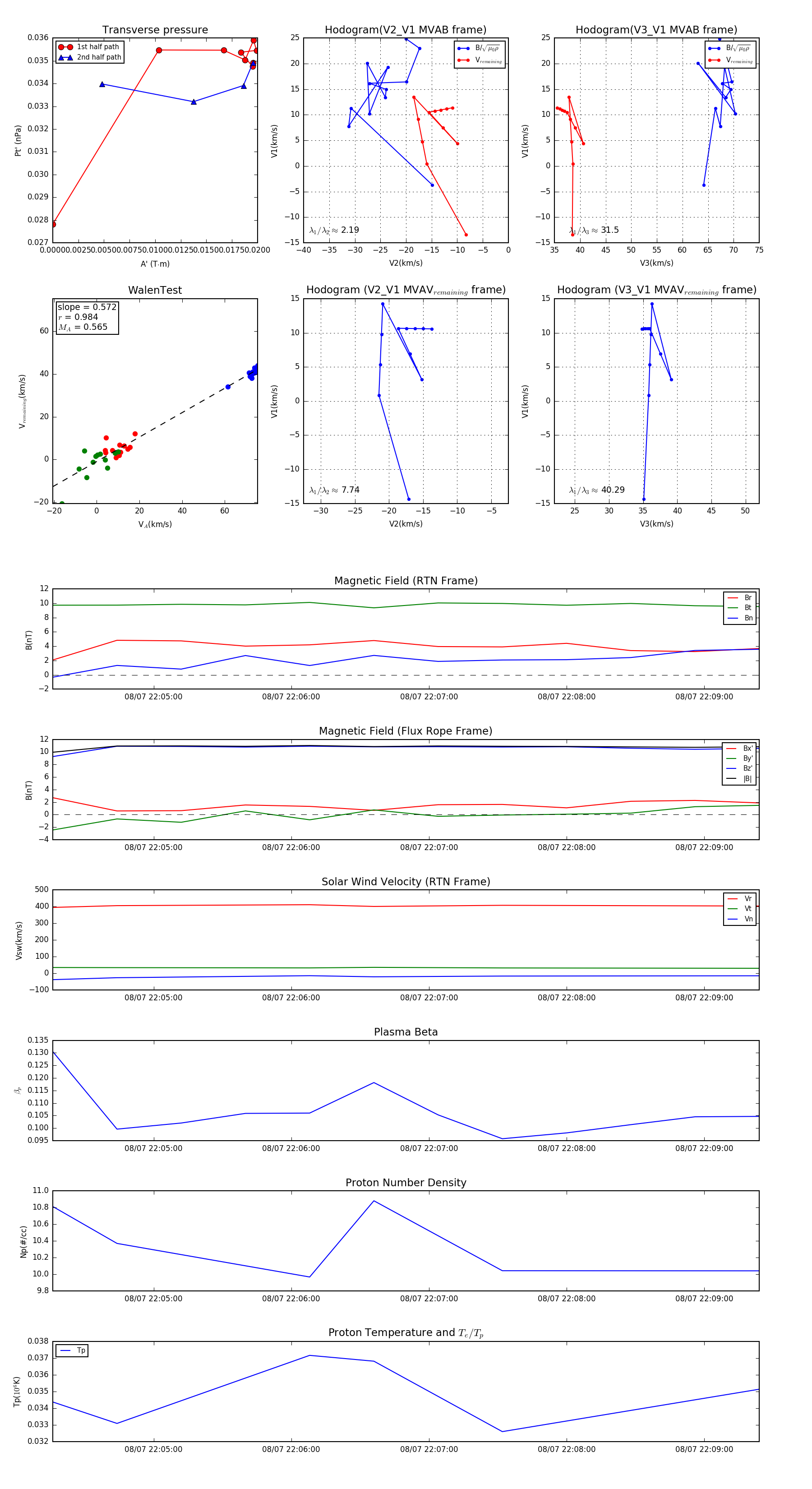
Flux Rope in 2024

Flux Rope Event 2024-08-07 22:04:16 ~ 2024-08-07 22:09:24 (309 seconds)


plot