HOME   LIST
‹–   –›

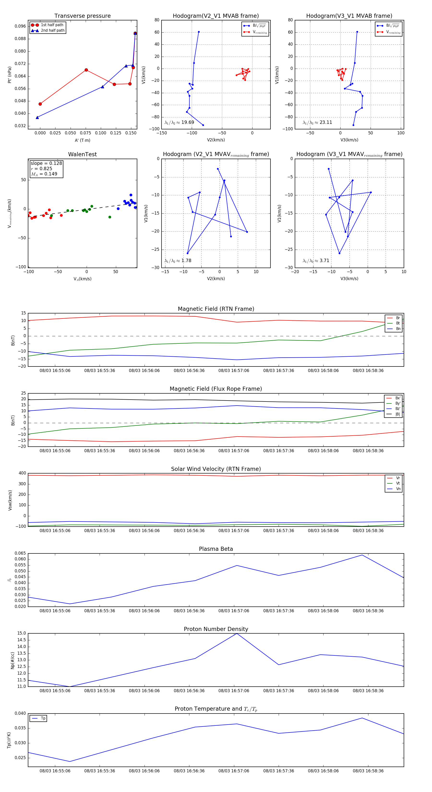
Flux Rope in 2024

Flux Rope Event 2024-08-03 16:54:48 ~ 2024-08-03 16:59:00 (253 seconds)


plot