HOME   LIST
‹–   –›

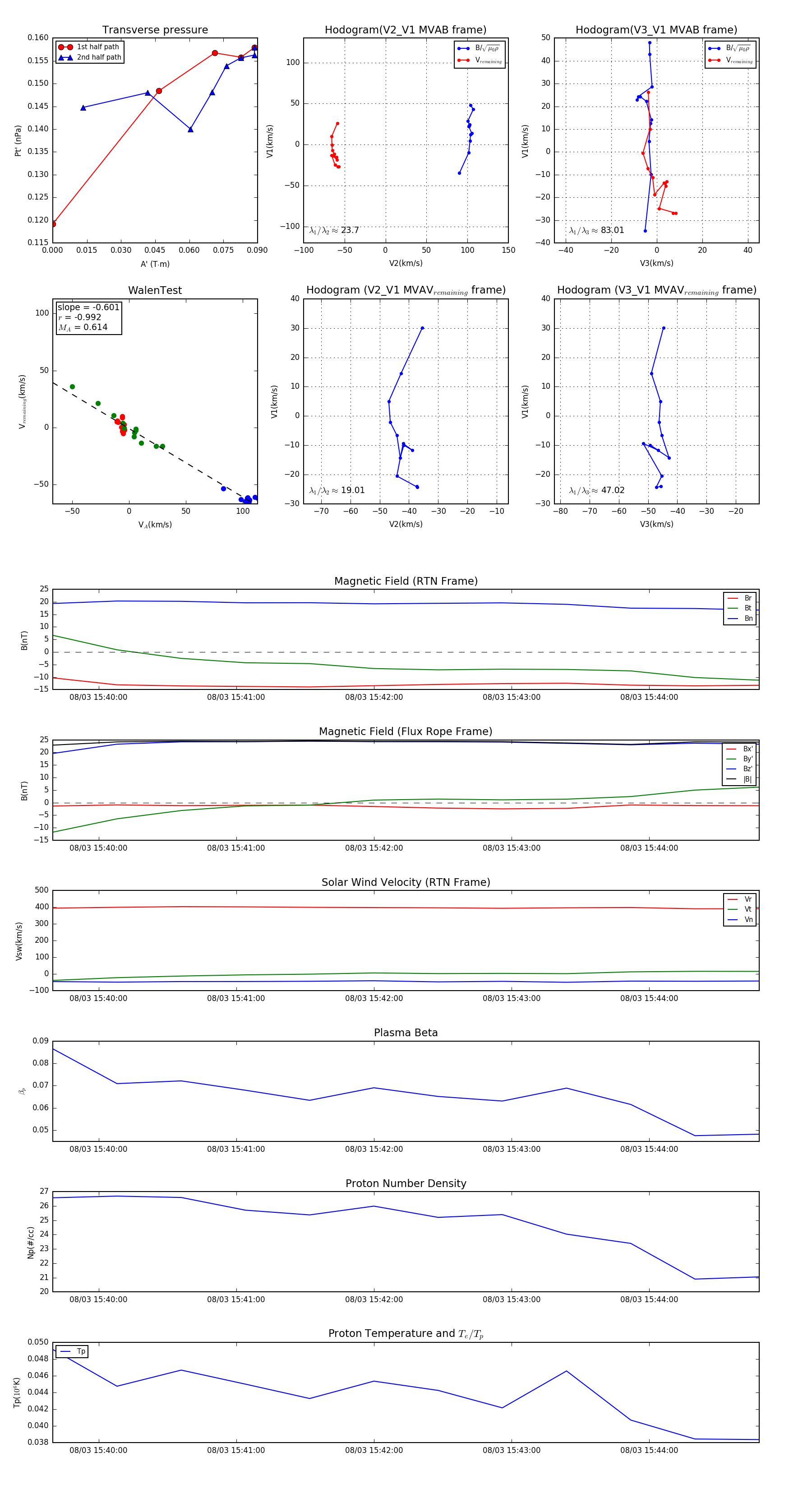
Flux Rope in 2024

Flux Rope Event 2024-08-03 15:39:40 ~ 2024-08-03 15:44:48 (309 seconds)


plot