HOME   LIST
‹–   –›

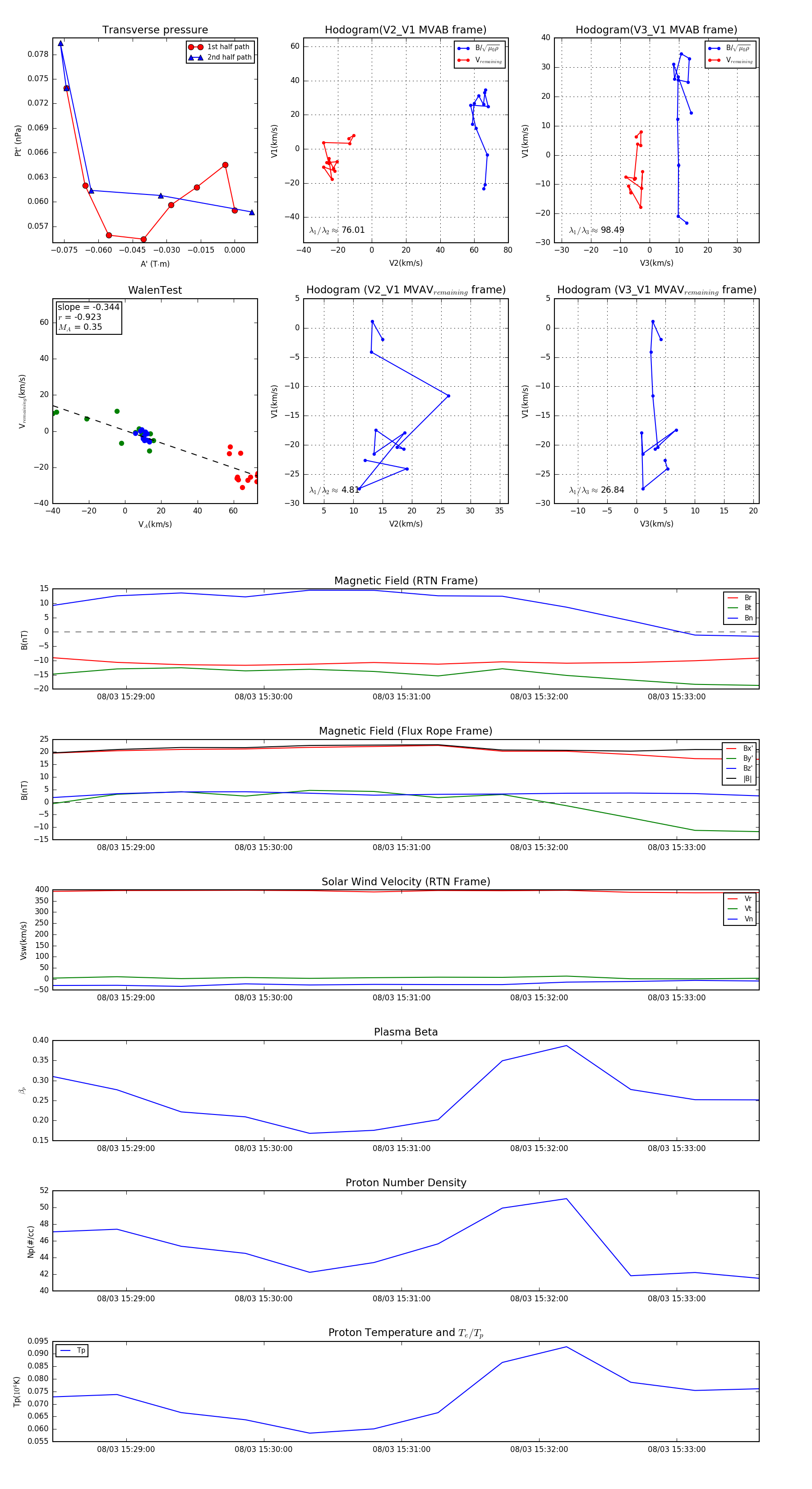
Flux Rope in 2024

Flux Rope Event 2024-08-03 15:28:28 ~ 2024-08-03 15:33:36 (309 seconds)


plot