HOME   LIST
‹–   –›

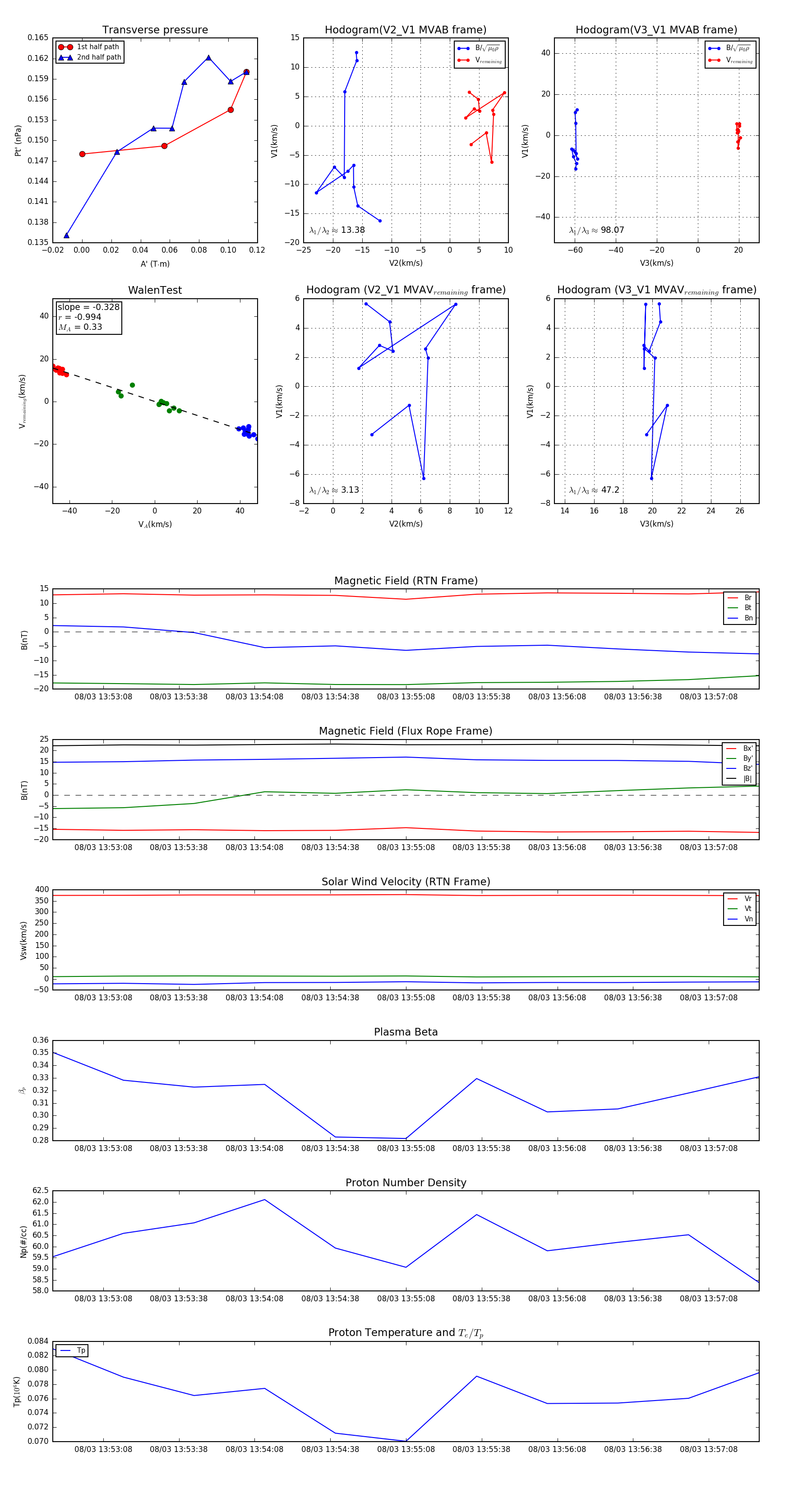
Flux Rope in 2024

Flux Rope Event 2024-08-03 13:52:48 ~ 2024-08-03 13:57:28 (281 seconds)


plot