HOME   LIST
‹–   –›

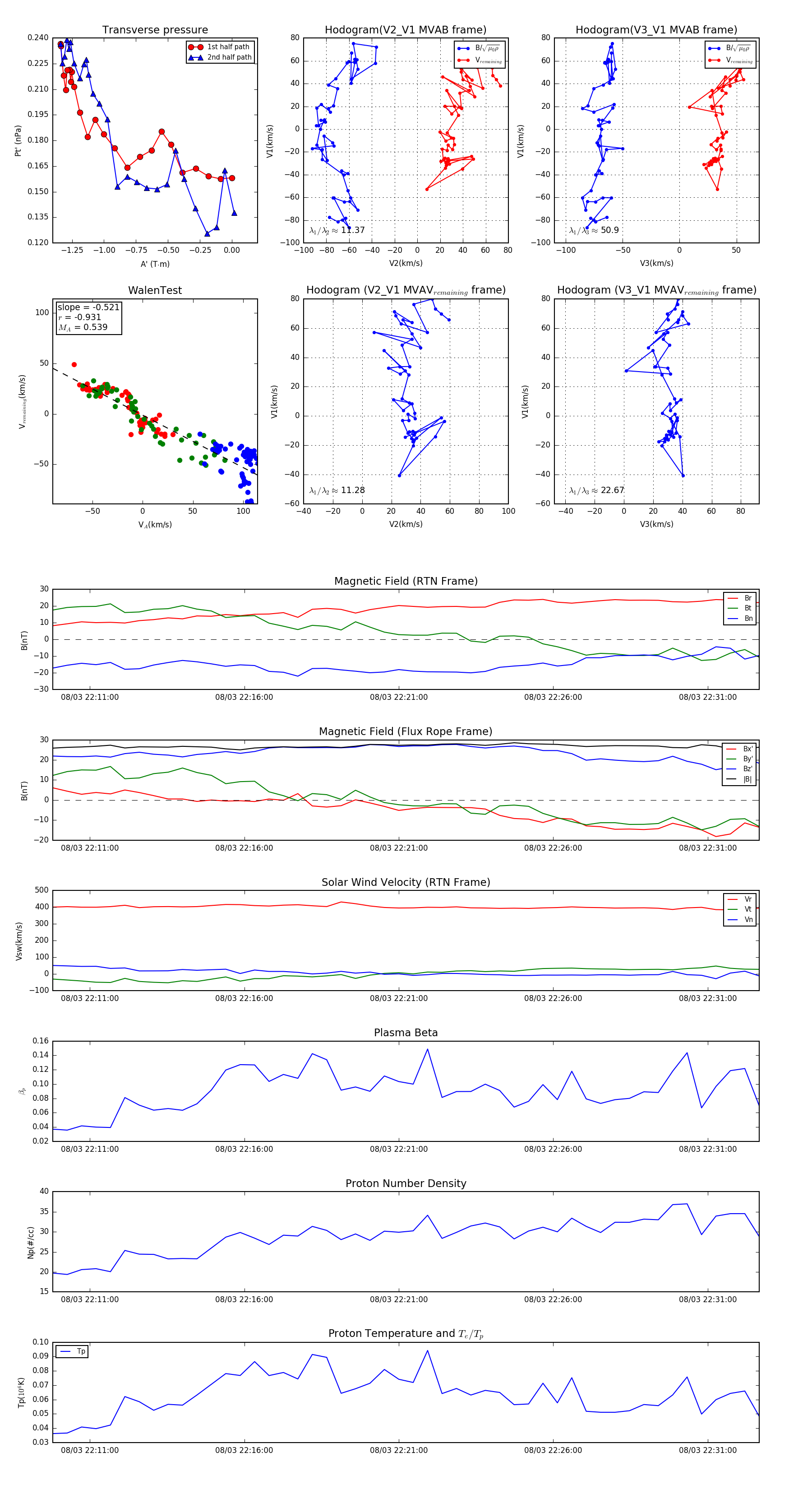
Flux Rope in 2024

Flux Rope Event 2024-08-03 22:09:48 ~ 2024-08-03 22:32:40 (1373 seconds)


plot