HOME   LIST
‹–   –›

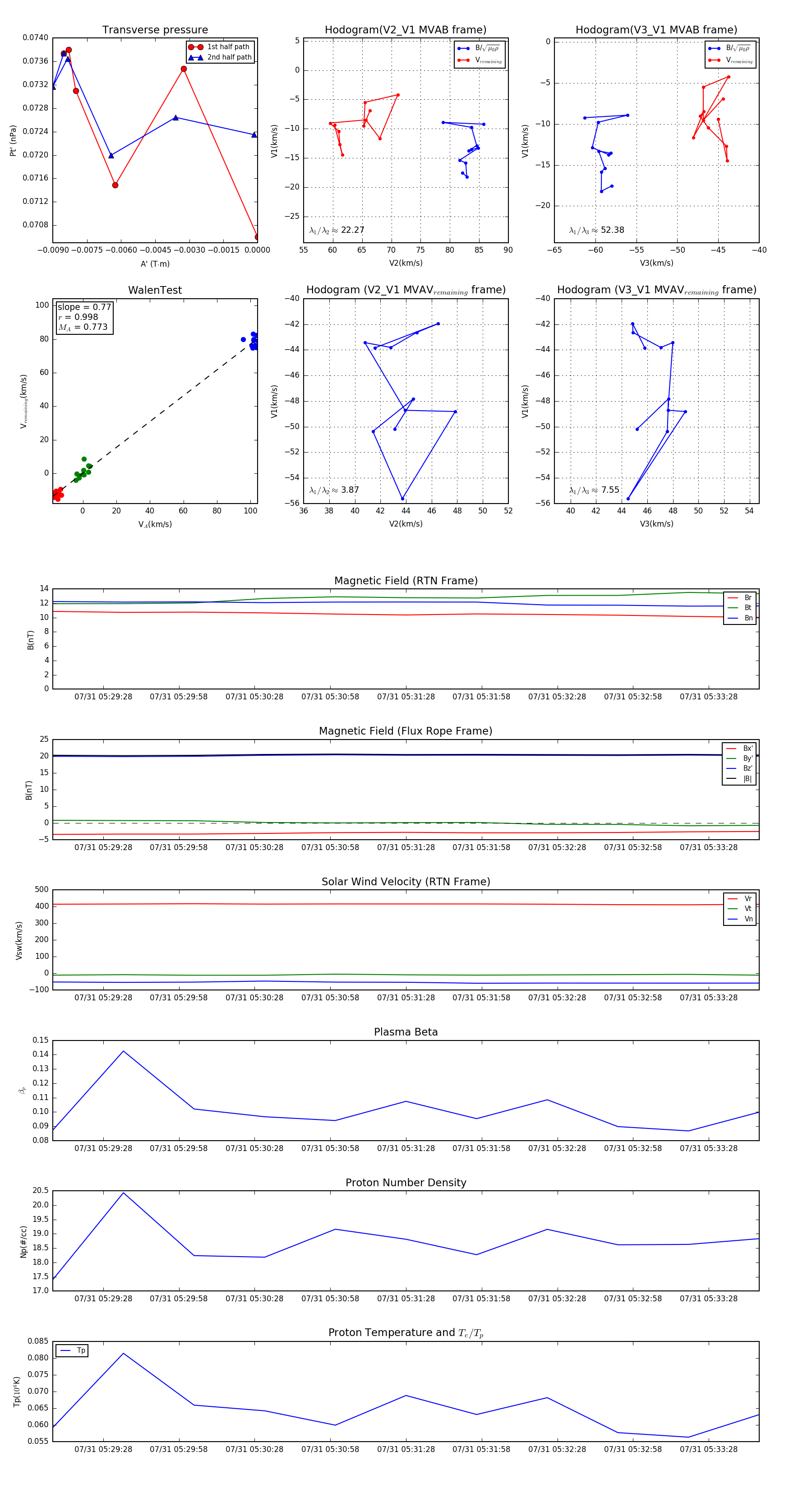
Flux Rope in 2024

Flux Rope Event 2024-07-31 05:29:08 ~ 2024-07-31 05:33:48 (281 seconds)


plot