HOME   LIST
‹–   –›

Flux Rope in 2024

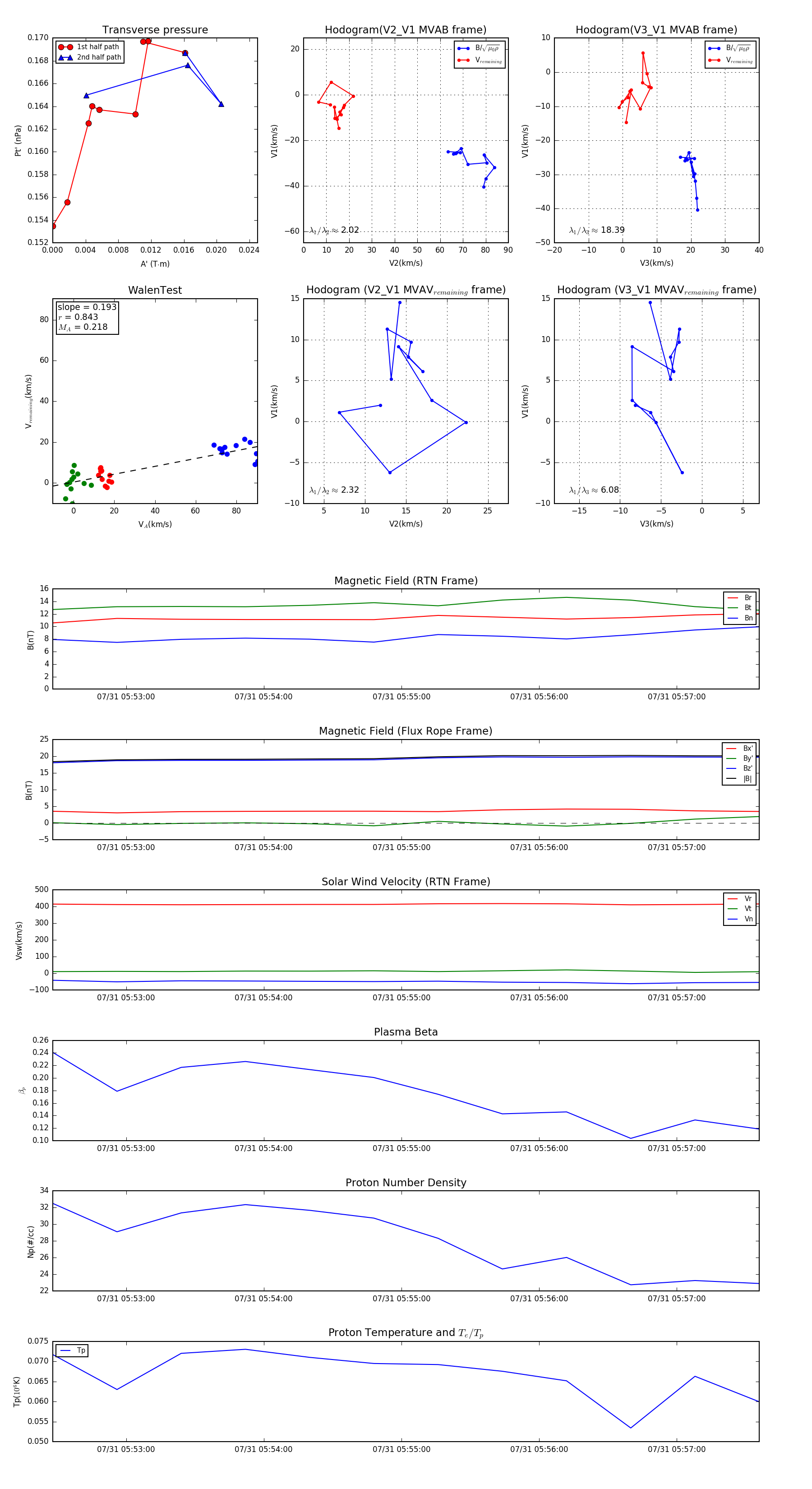
Flux Rope Event 2024-07-31 05:52:28 ~ 2024-07-31 05:57:36 (309 seconds)


plot