HOME   LIST
‹–   –›

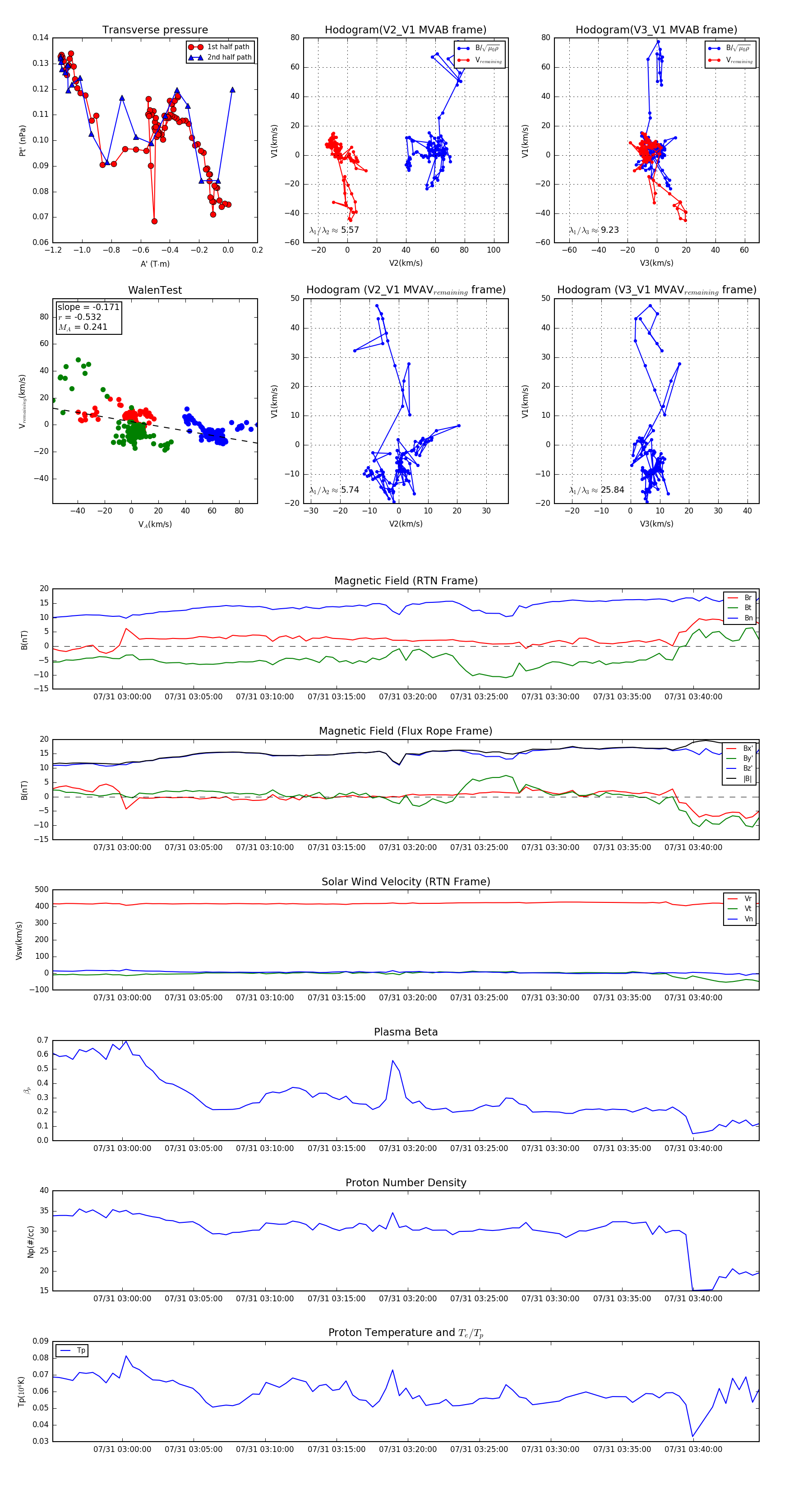
Flux Rope in 2024

Flux Rope Event 2024-07-31 02:55:08 ~ 2024-07-31 03:44:36 (2969 seconds)


plot