HOME   LIST
‹–   –›

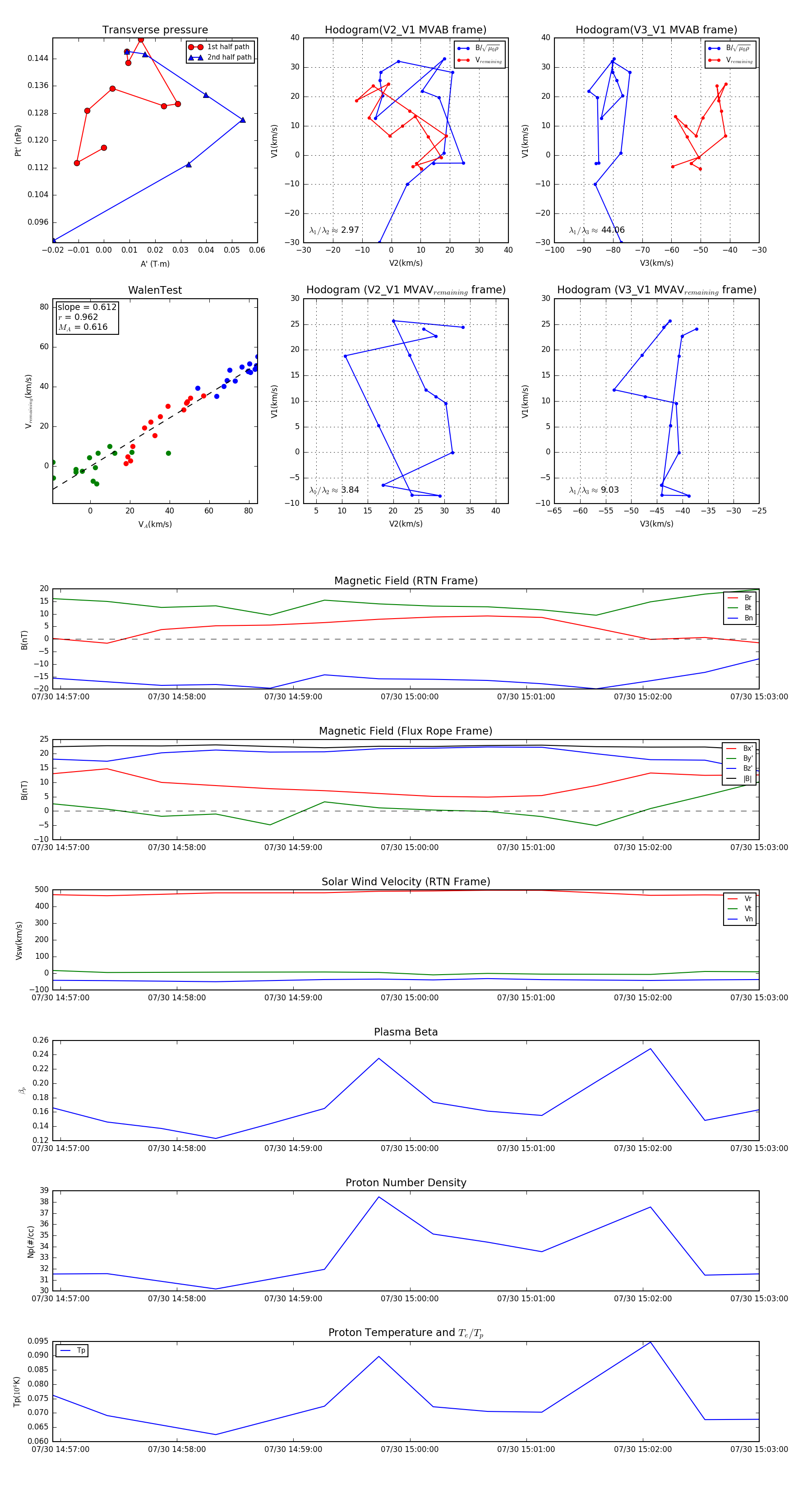
Flux Rope in 2024

Flux Rope Event 2024-07-30 14:56:56 ~ 2024-07-30 15:03:00 (365 seconds)


plot