HOME   LIST
‹–   –›

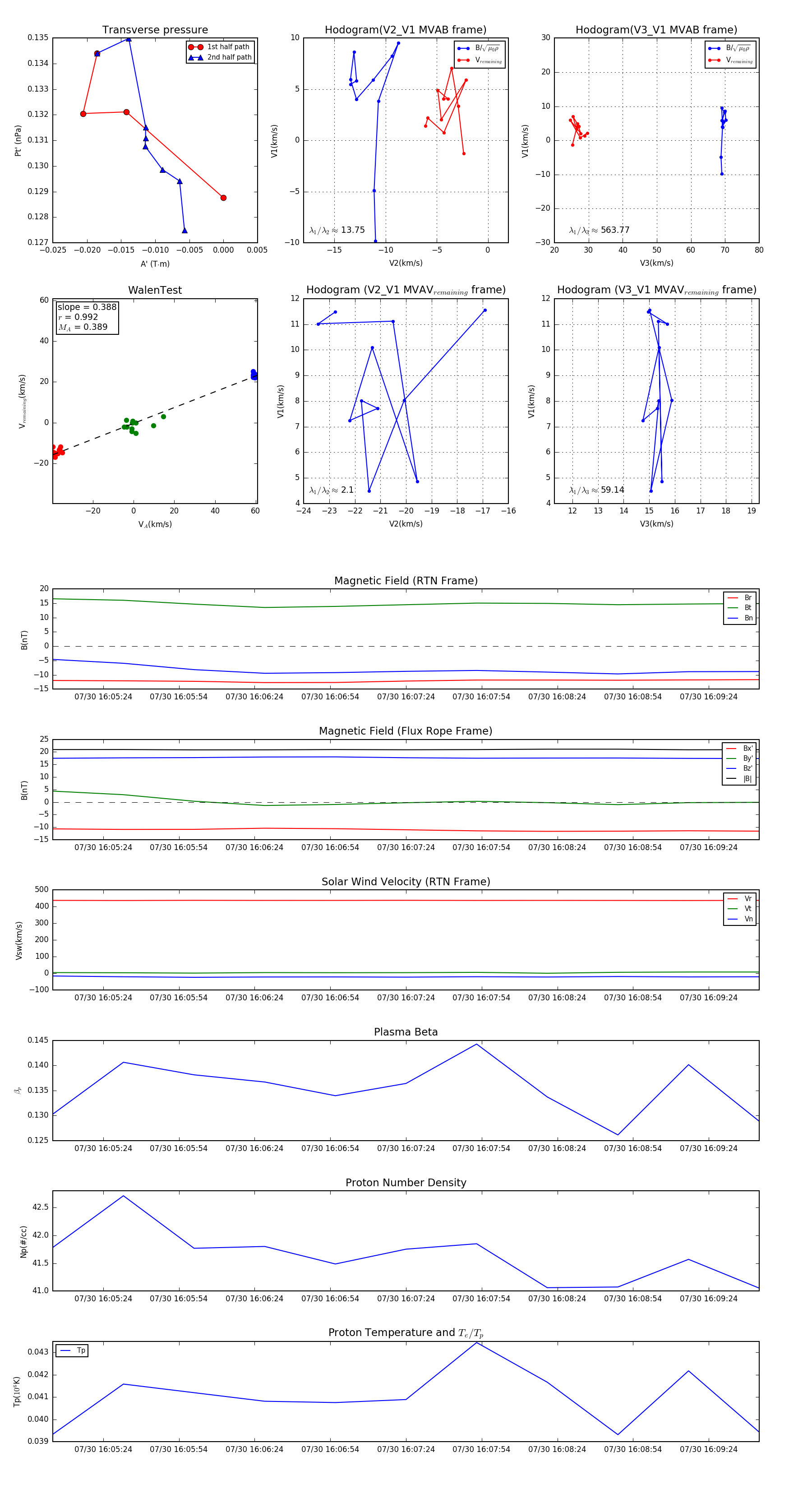
Flux Rope in 2024

Flux Rope Event 2024-07-30 16:05:04 ~ 2024-07-30 16:09:44 (281 seconds)


plot