HOME   LIST
‹–   –›

Flux Rope in 2024

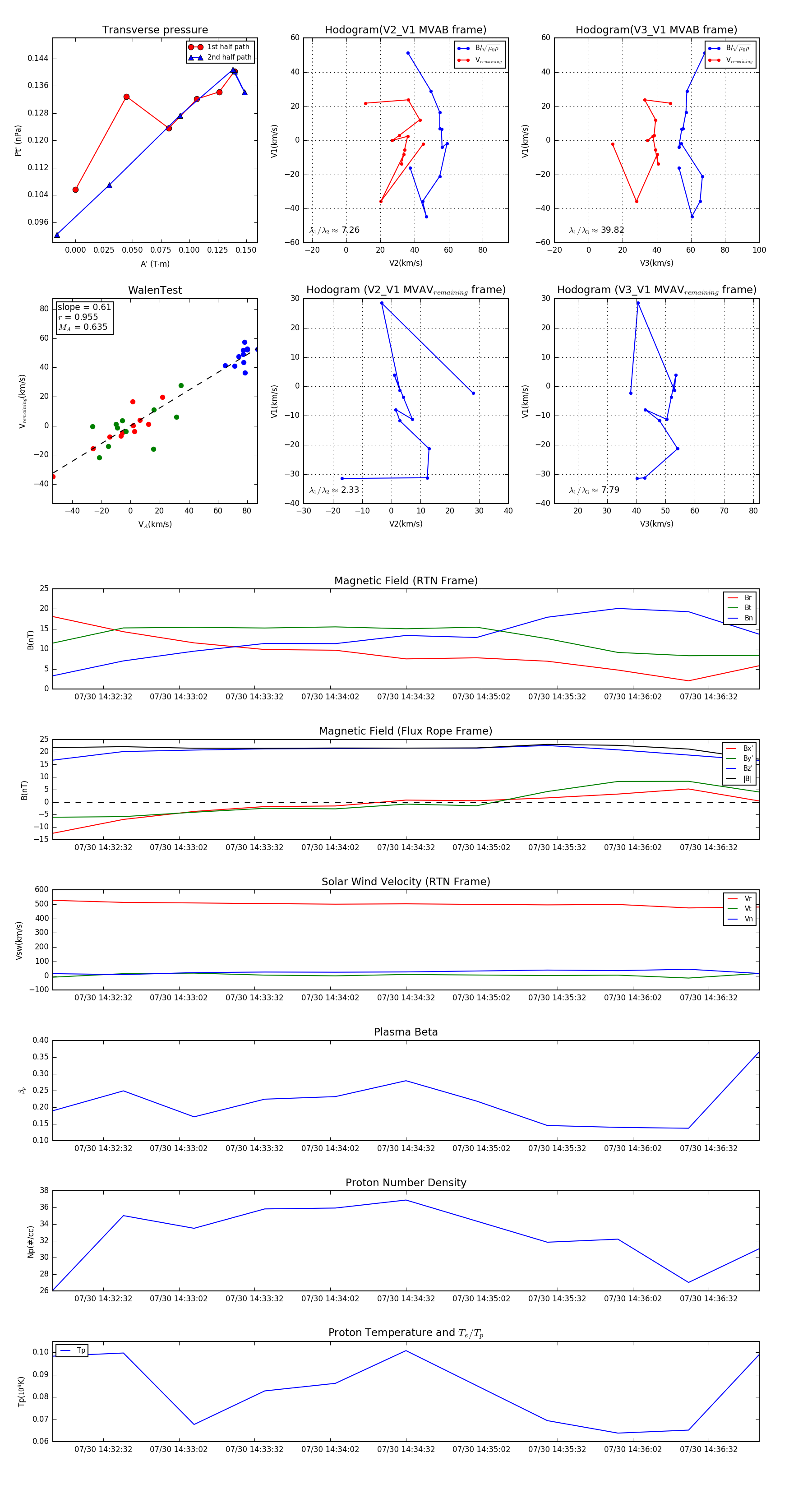
Flux Rope Event 2024-07-30 14:32:12 ~ 2024-07-30 14:36:52 (281 seconds)


plot