HOME   LIST
‹–   –›

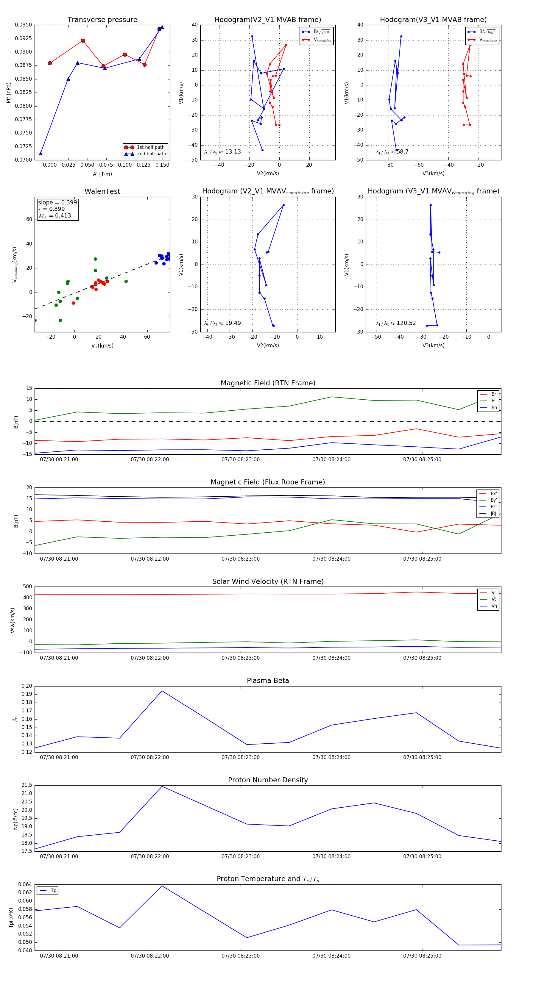
Flux Rope in 2024

Flux Rope Event 2024-07-30 08:20:44 ~ 2024-07-30 08:25:52 (309 seconds)


plot