HOME   LIST
‹–   –›

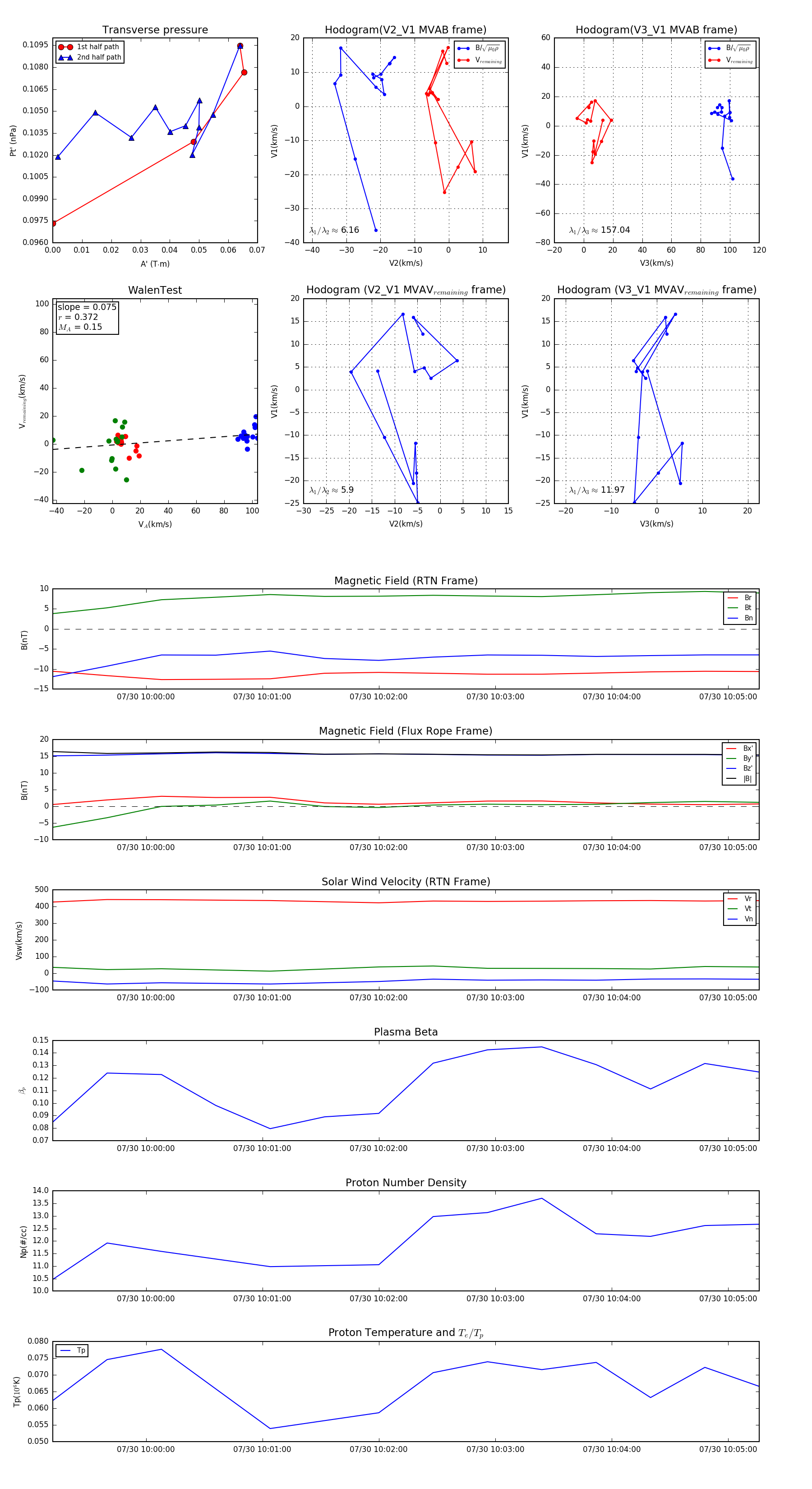
Flux Rope in 2024

Flux Rope Event 2024-07-30 09:59:12 ~ 2024-07-30 10:05:16 (365 seconds)


plot