HOME   LIST
‹–   –›

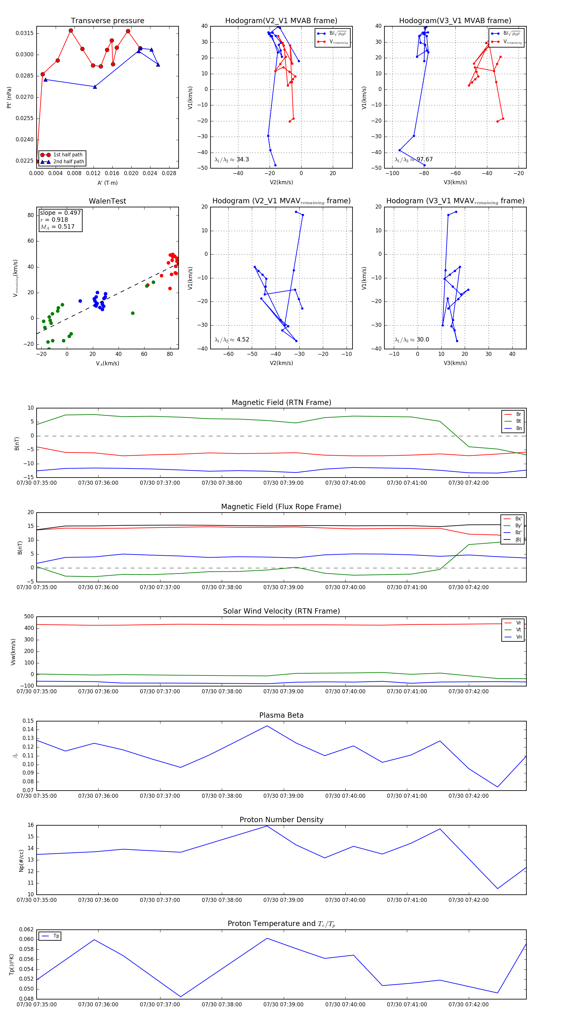
Flux Rope in 2024

Flux Rope Event 2024-07-30 07:35:00 ~ 2024-07-30 07:42:56 (477 seconds)


plot