HOME   LIST
‹–   –›

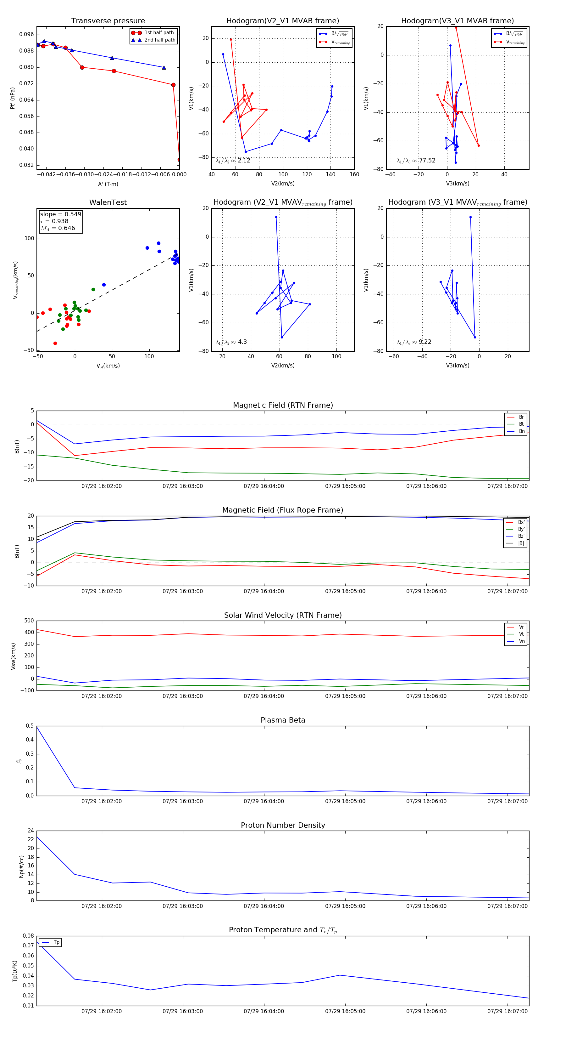
Flux Rope in 2024

Flux Rope Event 2024-07-29 16:01:12 ~ 2024-07-29 16:07:16 (365 seconds)


plot