HOME   LIST
‹–   –›

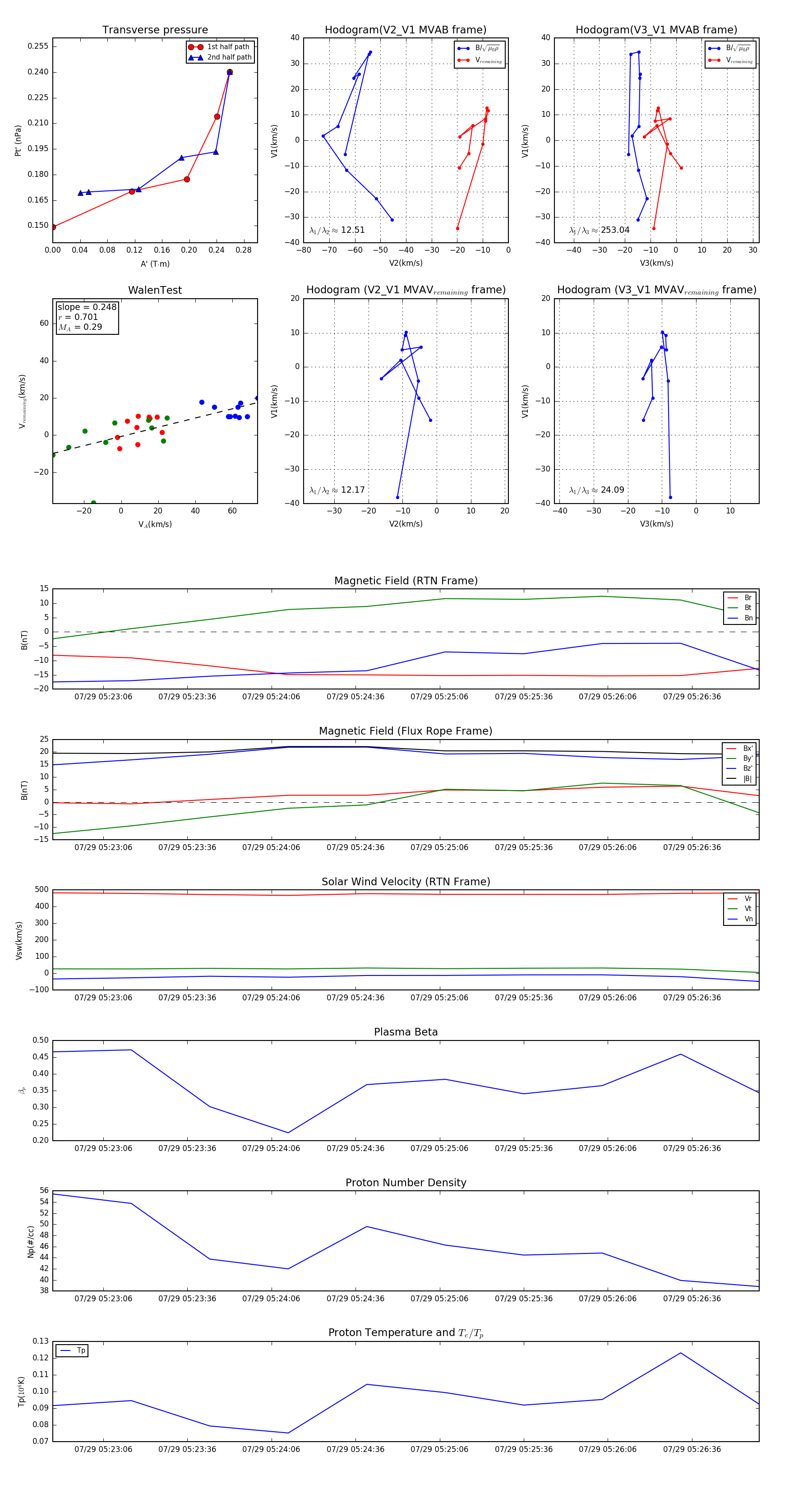
Flux Rope in 2024

Flux Rope Event 2024-07-29 05:22:48 ~ 2024-07-29 05:27:00 (253 seconds)


plot