HOME   LIST
‹–   –›

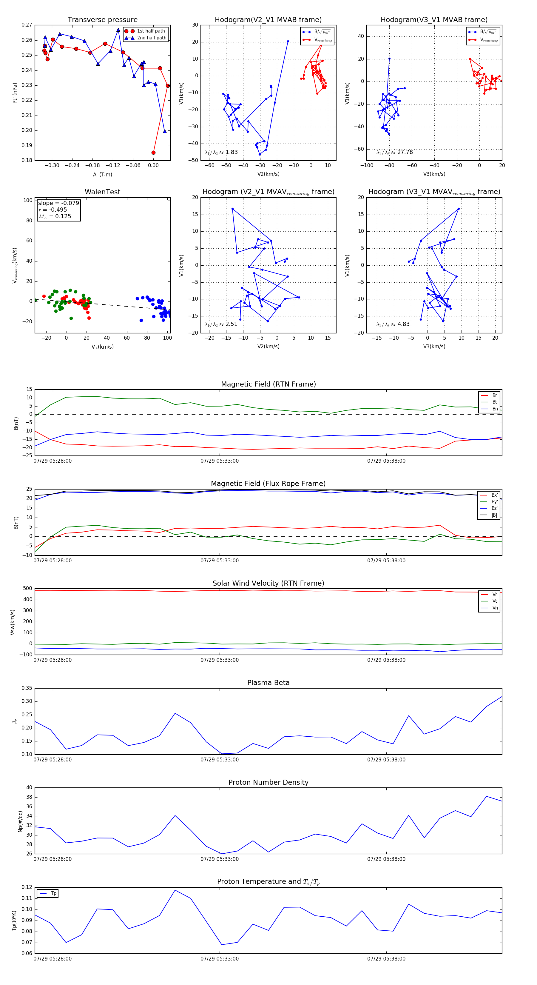
Flux Rope in 2024

Flux Rope Event 2024-07-29 05:27:28 ~ 2024-07-29 05:41:28 (841 seconds)


plot