HOME   LIST
‹–   –›

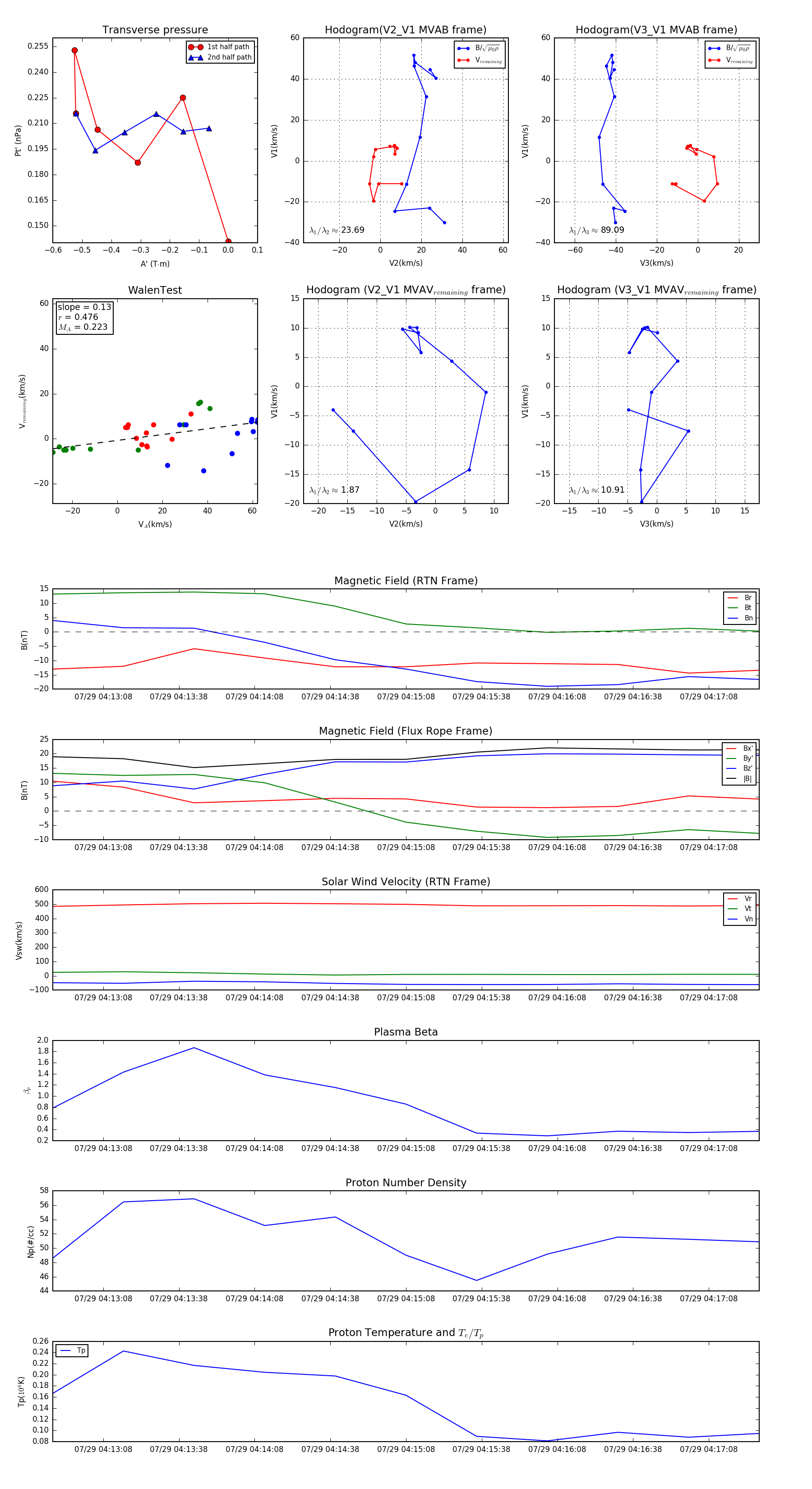
Flux Rope in 2024

Flux Rope Event 2024-07-29 04:12:48 ~ 2024-07-29 04:17:28 (281 seconds)


plot