HOME   LIST
‹–   –›

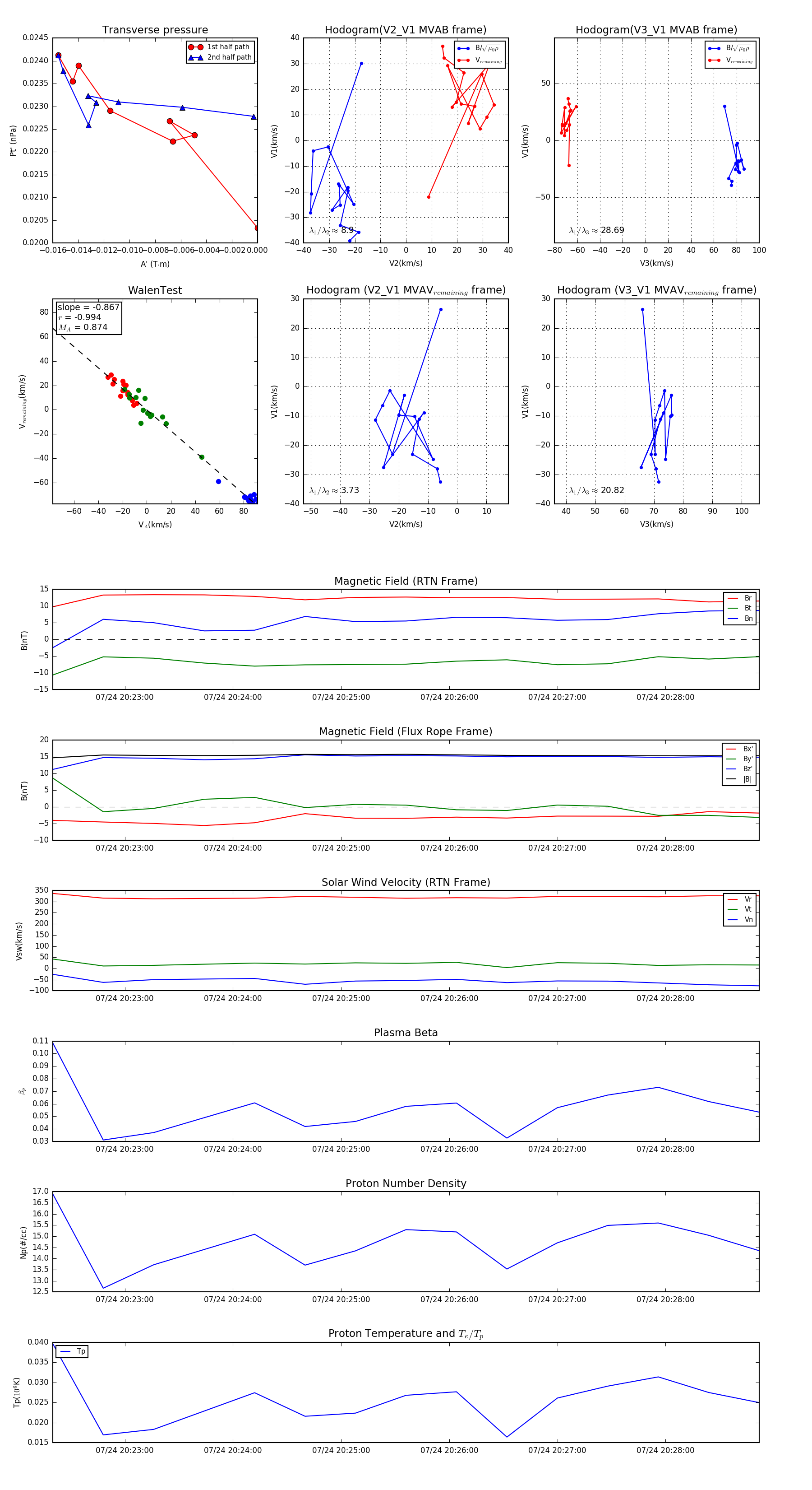
Flux Rope in 2024

Flux Rope Event 2024-07-24 20:22:20 ~ 2024-07-24 20:28:52 (393 seconds)


plot