HOME   LIST
‹–   –›

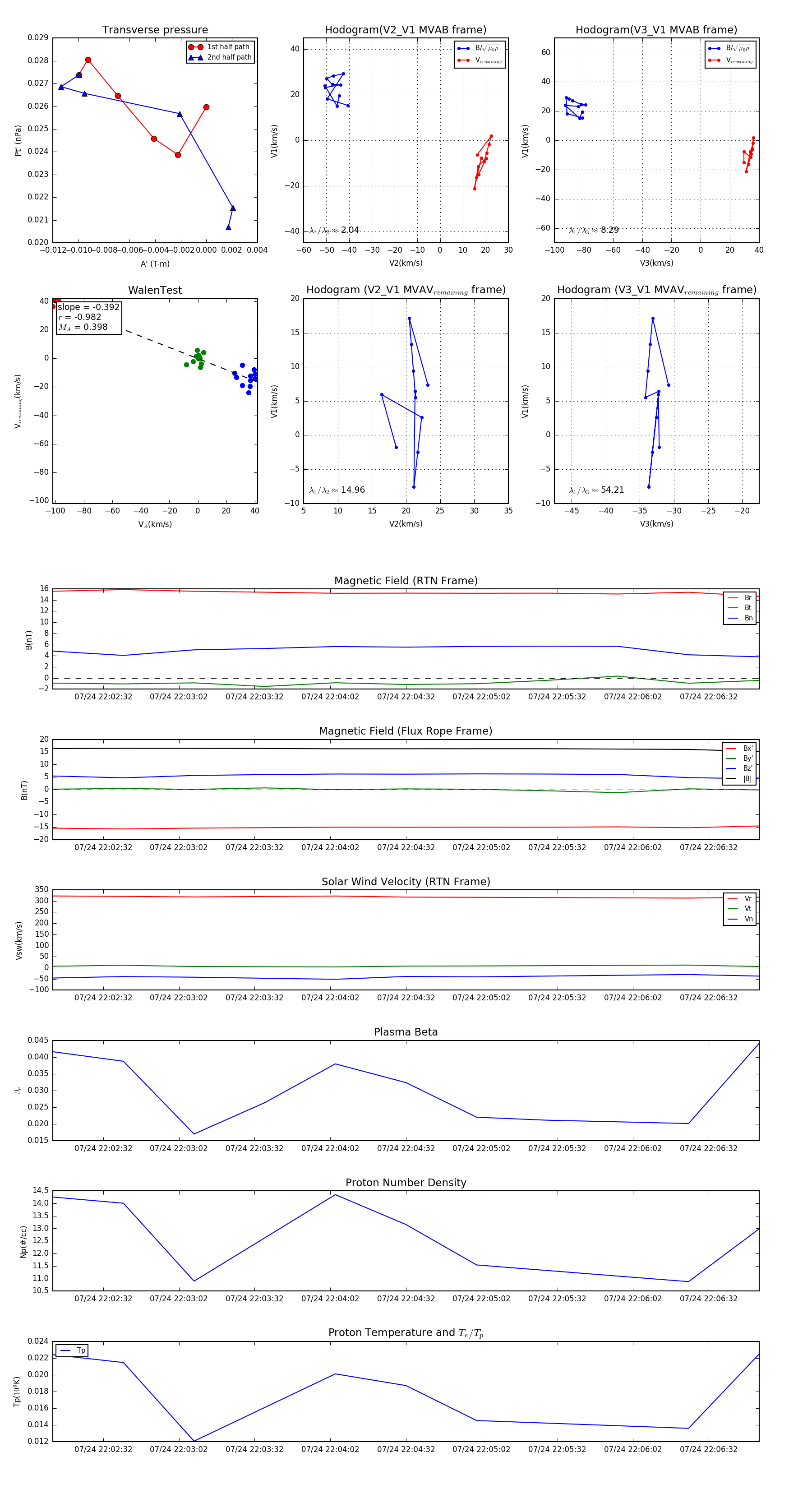
Flux Rope in 2024

Flux Rope Event 2024-07-24 22:02:12 ~ 2024-07-24 22:06:52 (281 seconds)


plot