HOME   LIST
‹–   –›

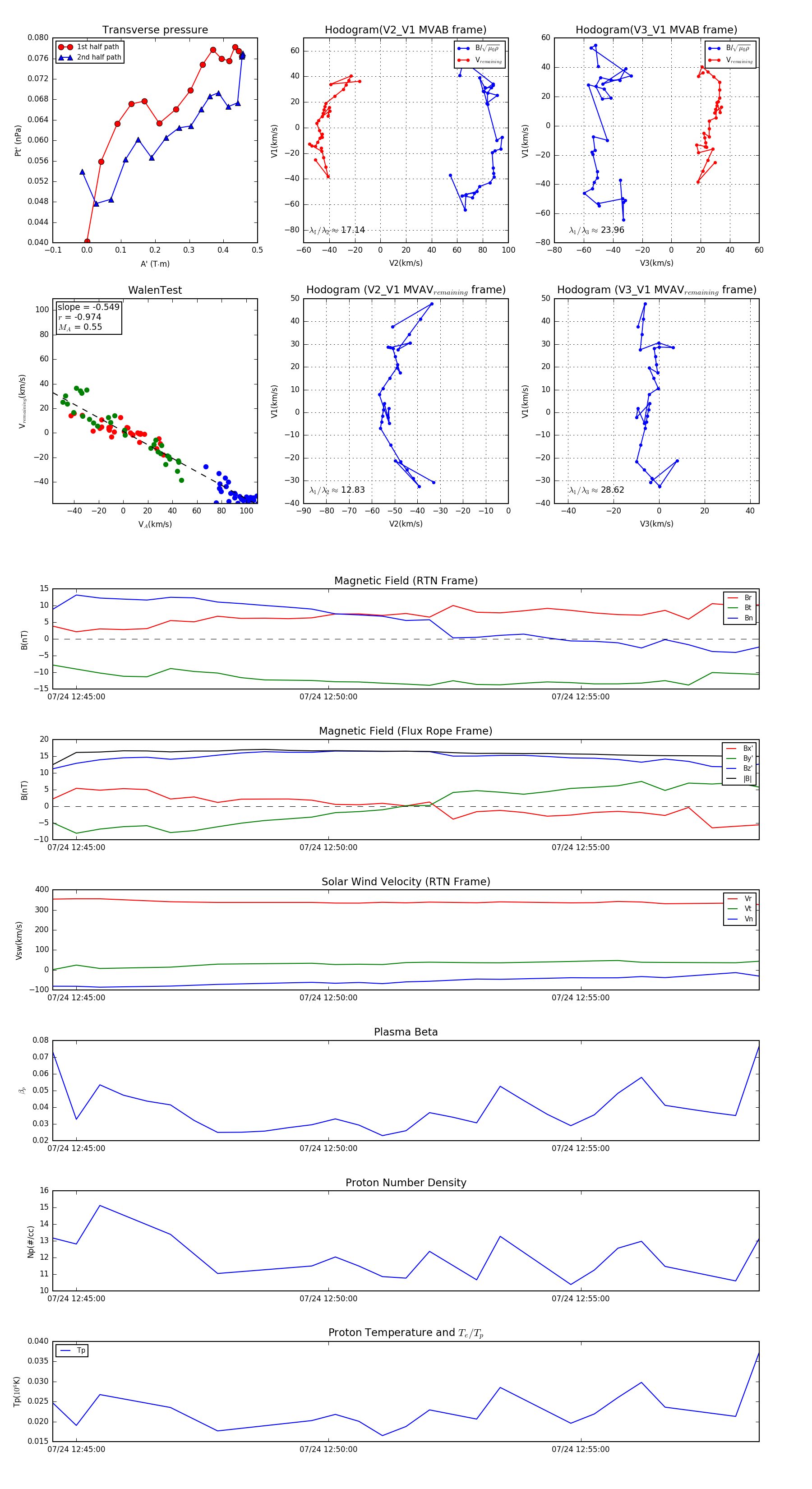
Flux Rope in 2024

Flux Rope Event 2024-07-24 12:44:32 ~ 2024-07-24 12:58:32 (841 seconds)


plot