HOME   LIST
‹–   –›

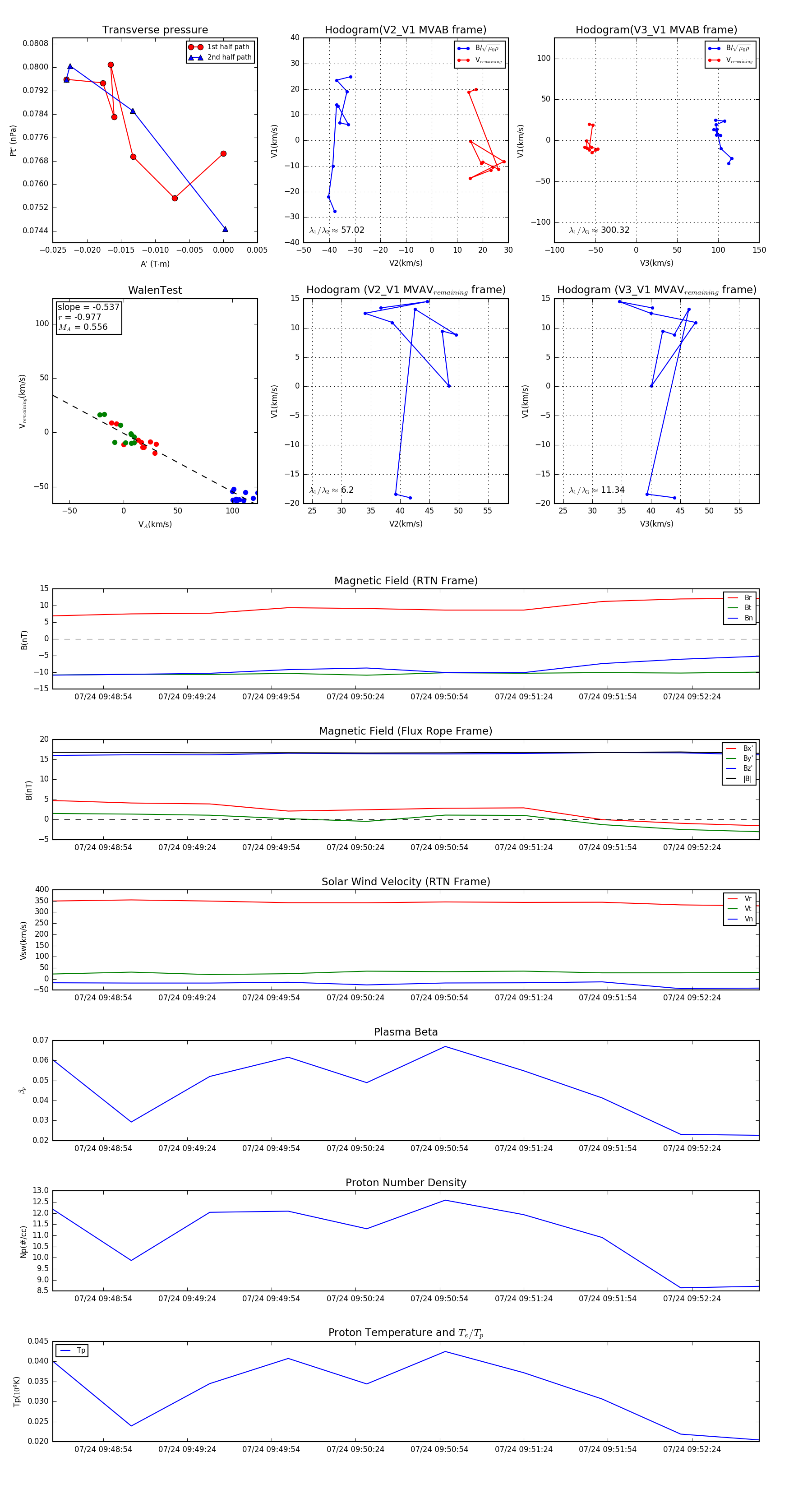
Flux Rope in 2024

Flux Rope Event 2024-07-24 09:48:36 ~ 2024-07-24 09:52:48 (253 seconds)


plot