HOME   LIST
‹–   –›

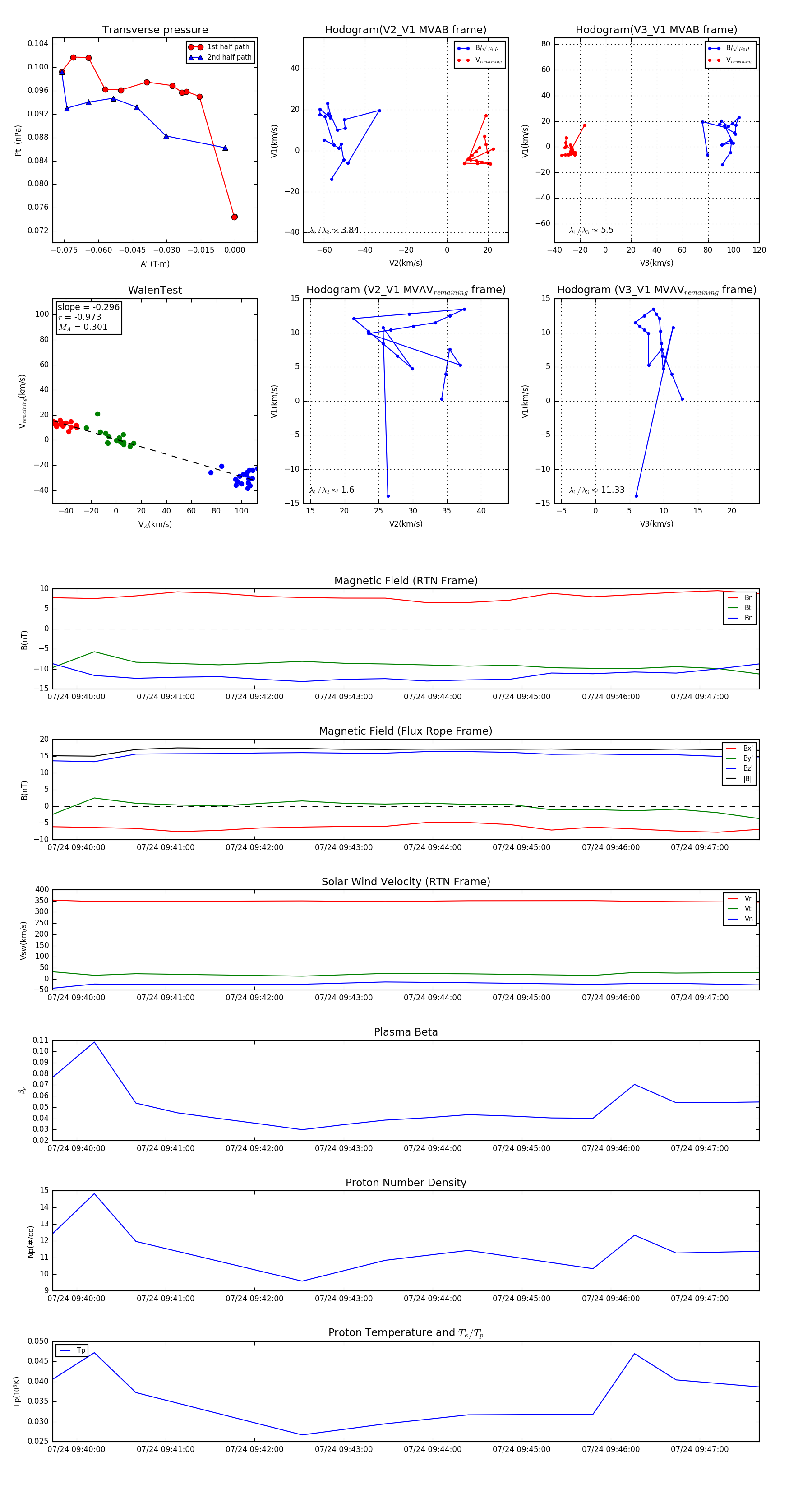
Flux Rope in 2024

Flux Rope Event 2024-07-24 09:39:44 ~ 2024-07-24 09:47:40 (477 seconds)


plot