HOME   LIST
‹–   –›

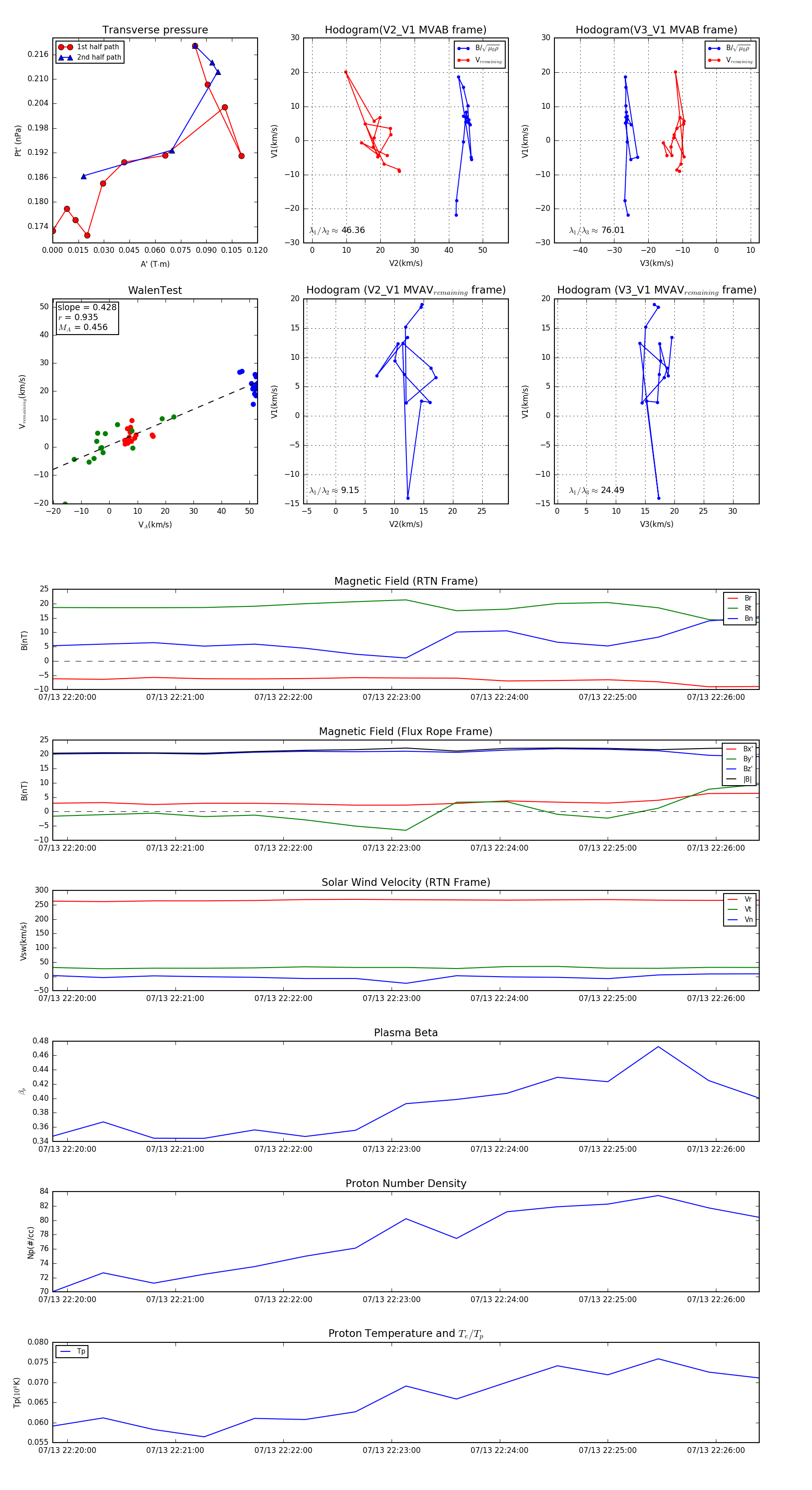
Flux Rope in 2024

Flux Rope Event 2024-07-13 22:19:52 ~ 2024-07-13 22:26:24 (393 seconds)


plot