HOME   LIST
‹–   –›

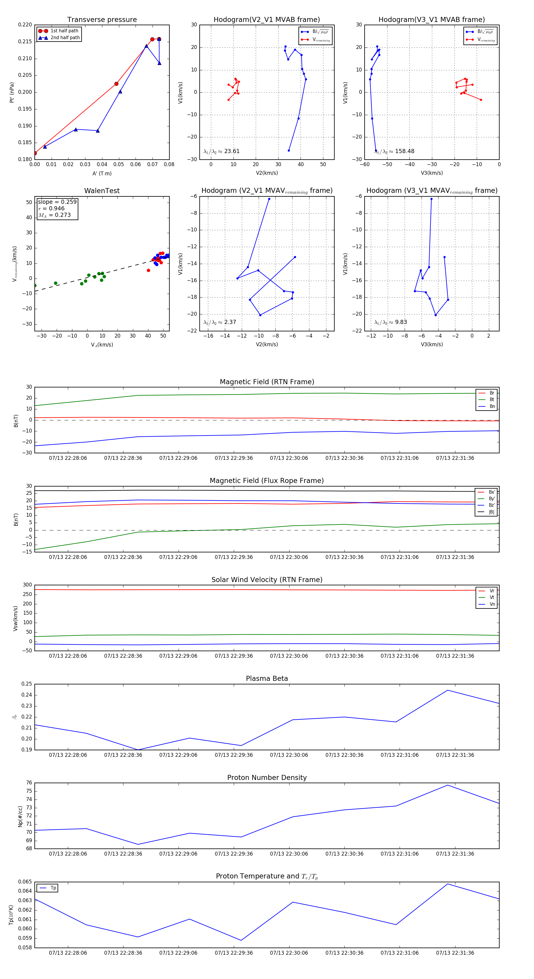
Flux Rope in 2024

Flux Rope Event 2024-07-13 22:27:48 ~ 2024-07-13 22:32:00 (253 seconds)


plot