HOME   LIST
‹–   –›

Flux Rope in 2024

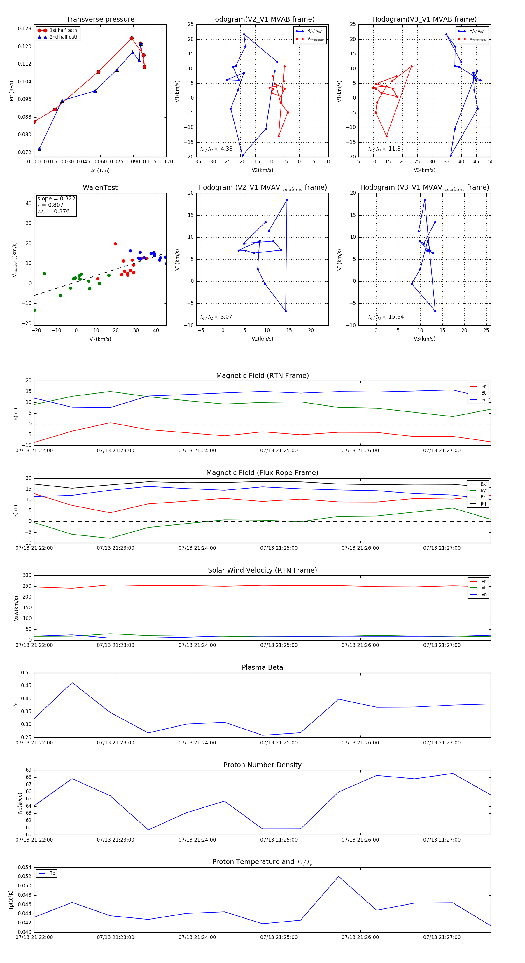
Flux Rope Event 2024-07-13 21:22:00 ~ 2024-07-13 21:27:36 (337 seconds)


plot