HOME   LIST
‹–   –›

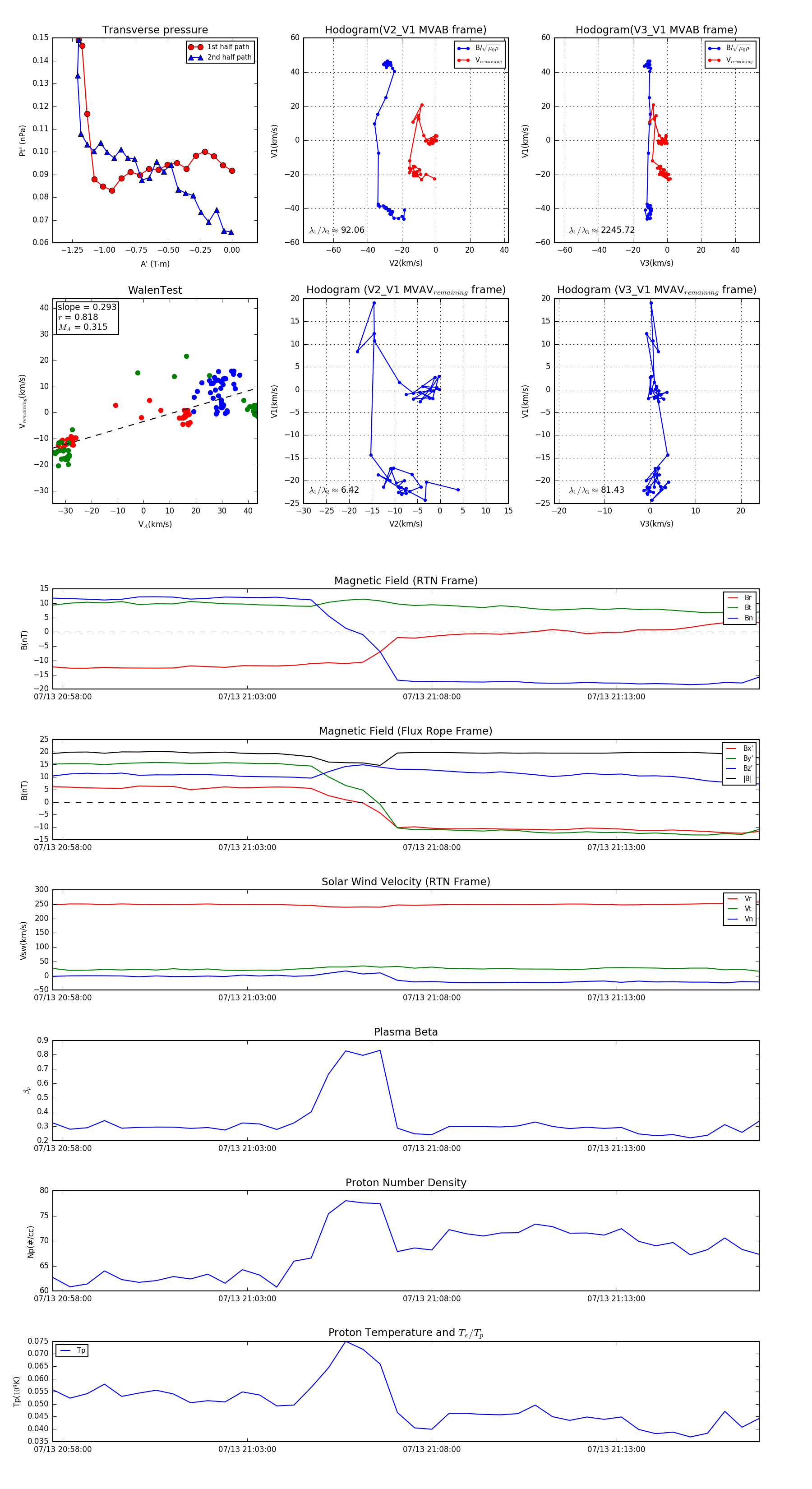
Flux Rope in 2024

Flux Rope Event 2024-07-13 20:57:44 ~ 2024-07-13 21:16:52 (1149 seconds)


plot