HOME   LIST
‹–   –›

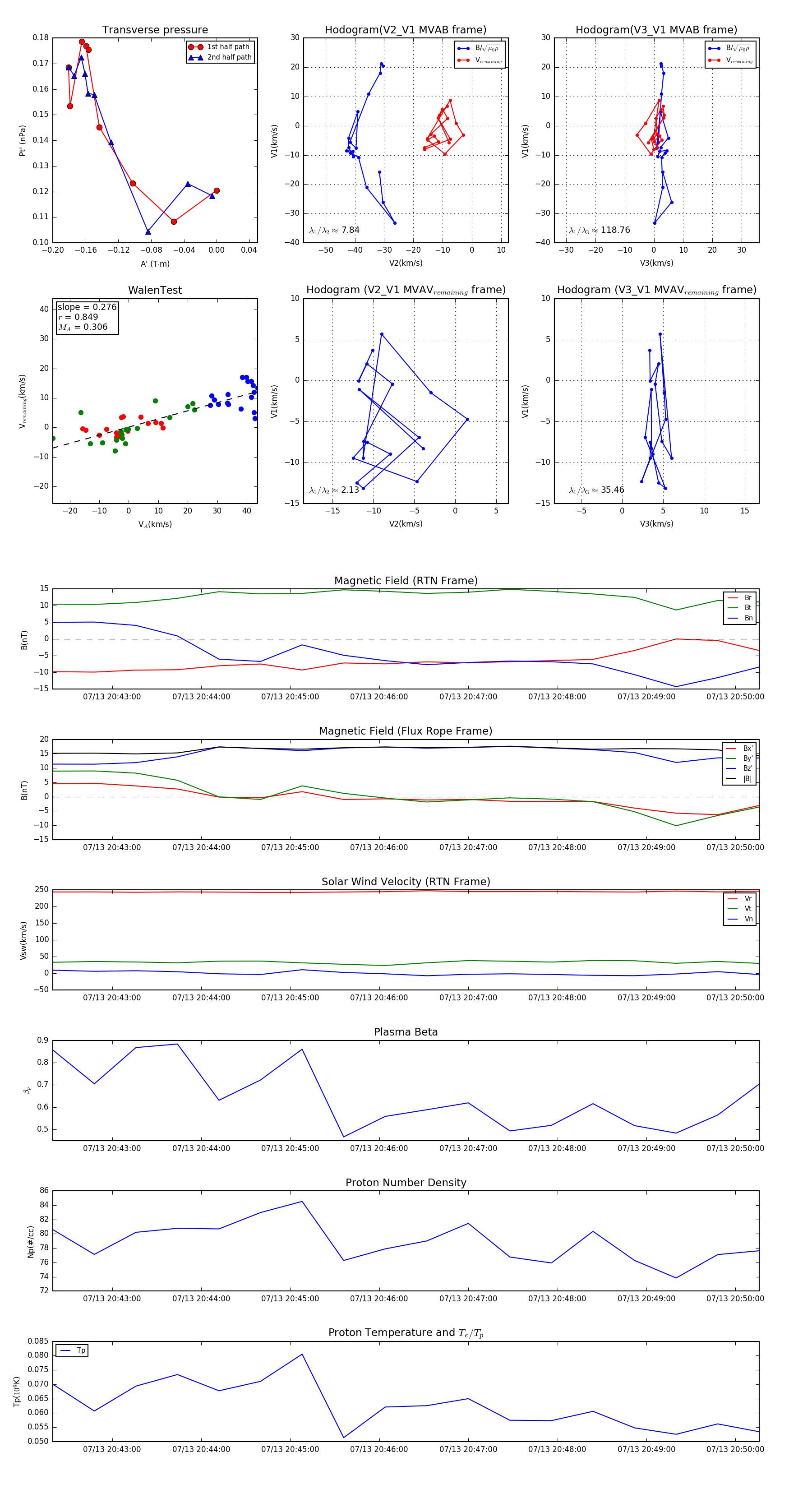
Flux Rope in 2024

Flux Rope Event 2024-07-13 20:42:20 ~ 2024-07-13 20:50:16 (477 seconds)


plot