HOME   LIST
‹–   –›

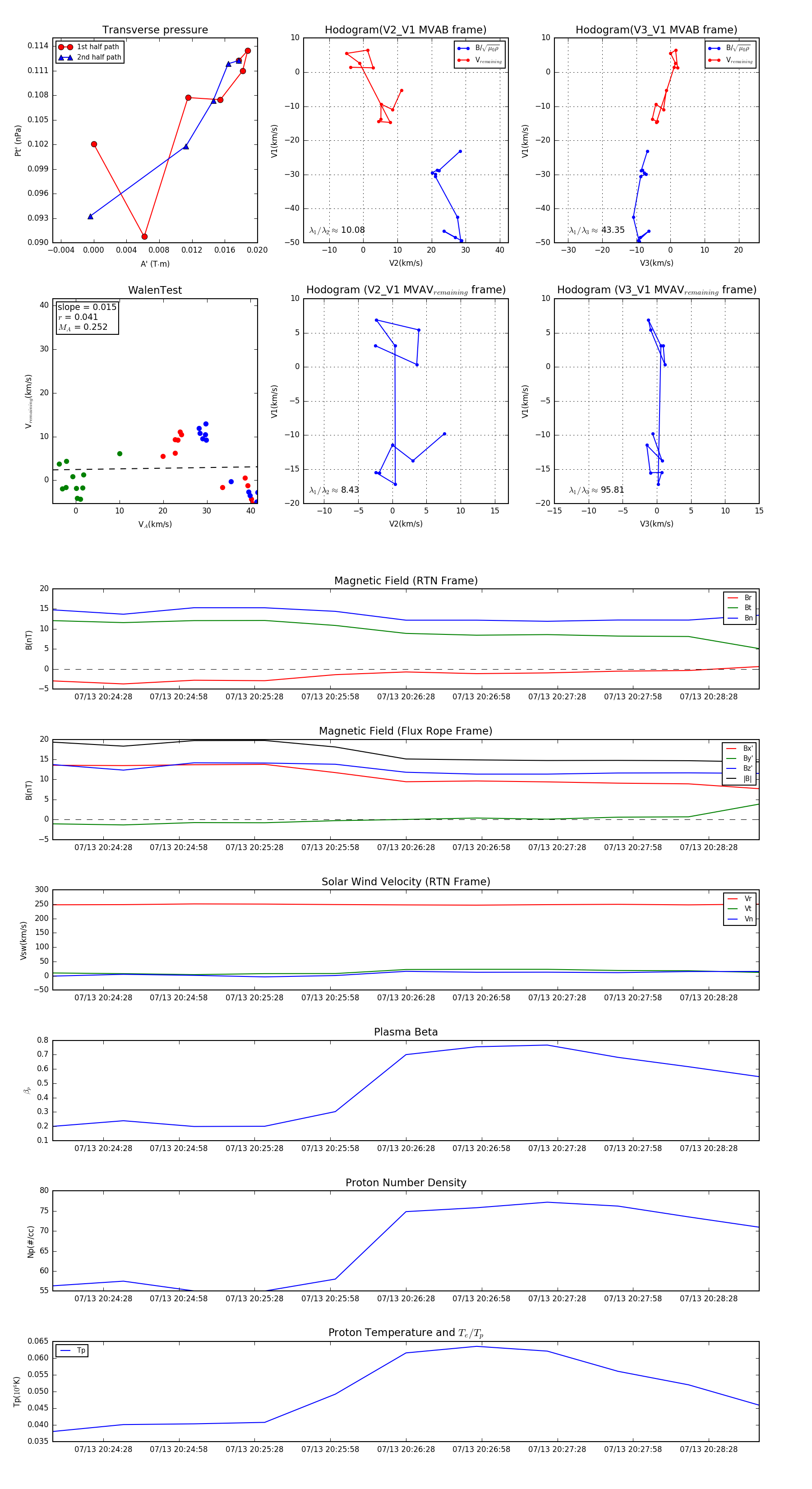
Flux Rope in 2024

Flux Rope Event 2024-07-13 20:24:08 ~ 2024-07-13 20:28:48 (281 seconds)


plot