HOME   LIST
‹–   –›

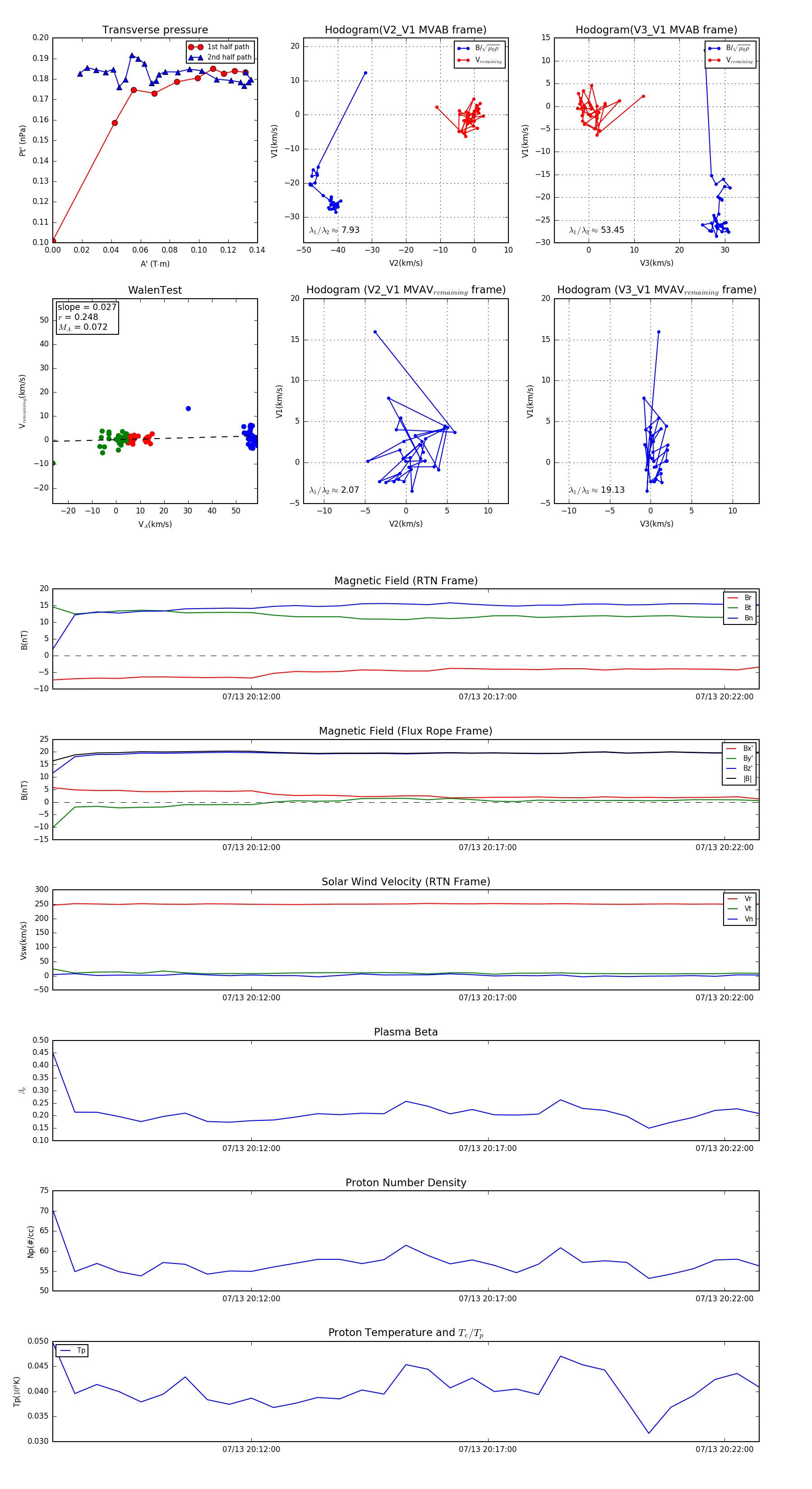
Flux Rope in 2024

Flux Rope Event 2024-07-13 20:07:48 ~ 2024-07-13 20:22:44 (897 seconds)


plot