HOME   LIST
‹–   –›

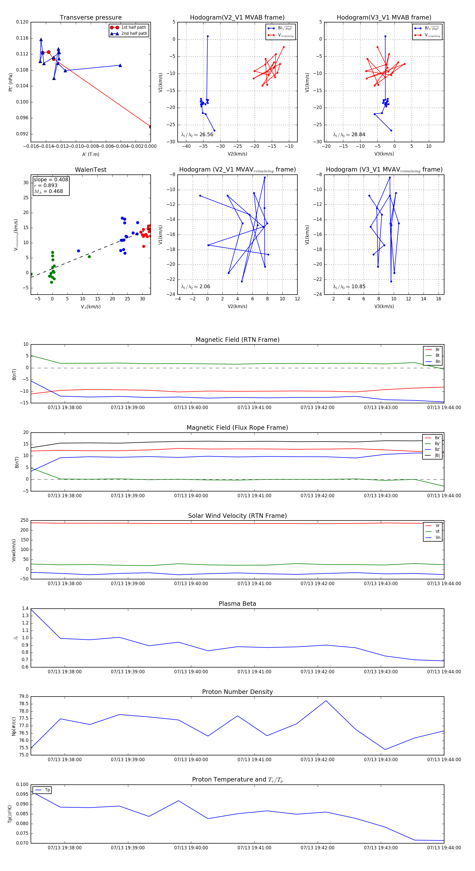
Flux Rope in 2024

Flux Rope Event 2024-07-13 19:37:28 ~ 2024-07-13 19:44:00 (393 seconds)


plot