HOME   LIST
‹–   –›

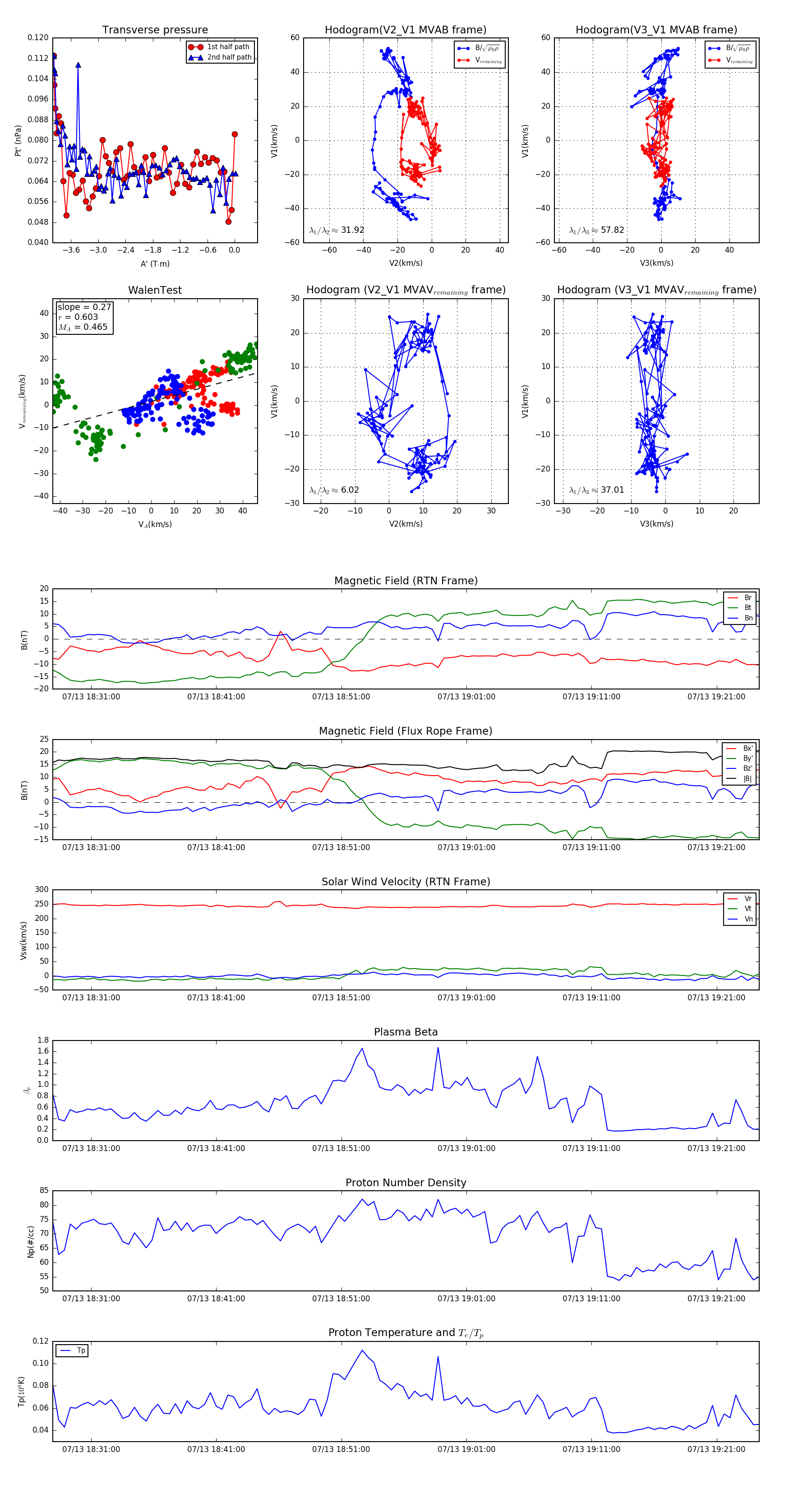
Flux Rope in 2024

Flux Rope Event 2024-07-13 18:27:56 ~ 2024-07-13 19:24:24 (3389 seconds)


plot