HOME   LIST
‹–   –›

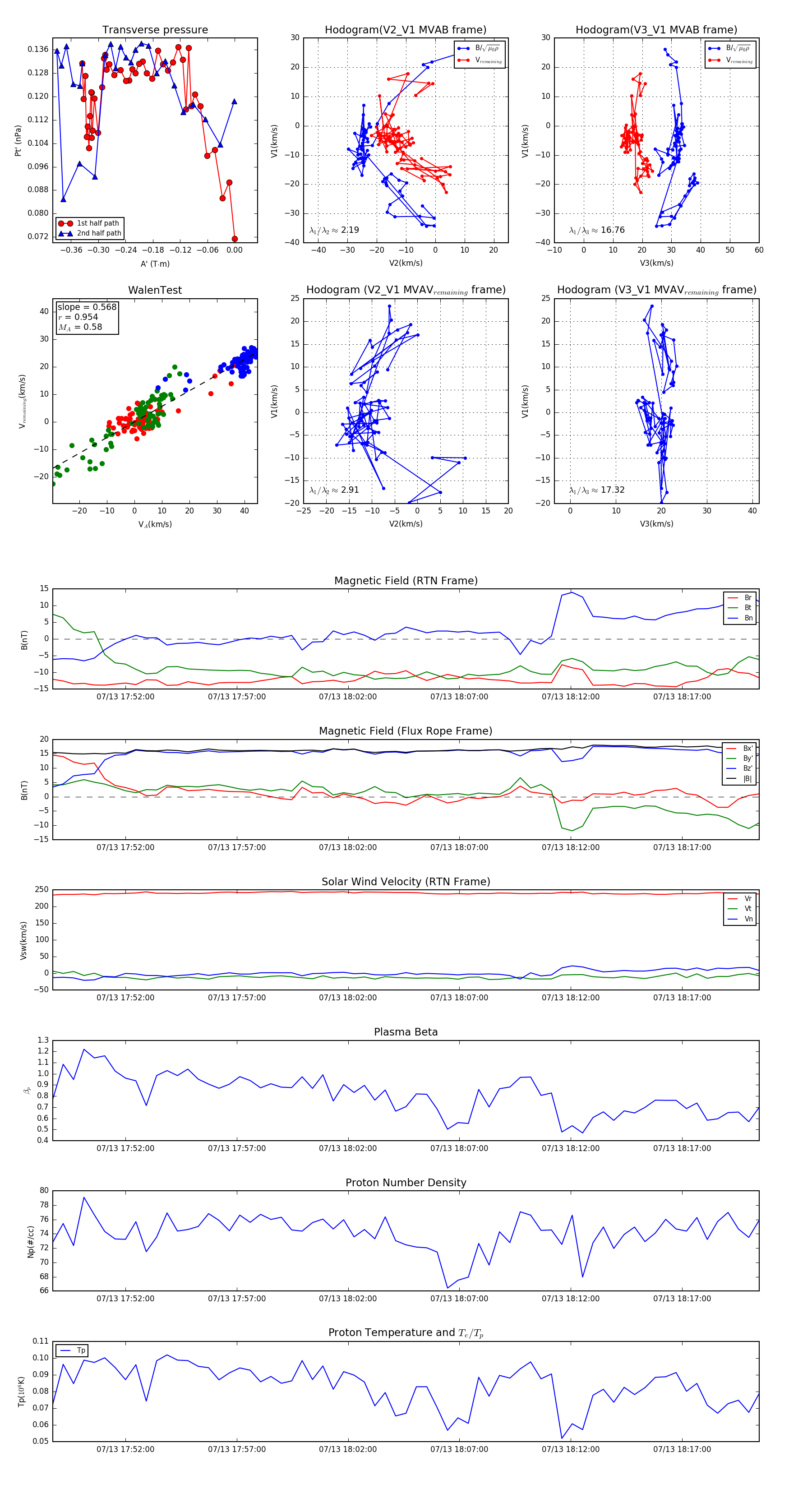
Flux Rope in 2024

Flux Rope Event 2024-07-13 17:48:44 ~ 2024-07-13 18:20:28 (1905 seconds)


plot