HOME   LIST
‹–   –›

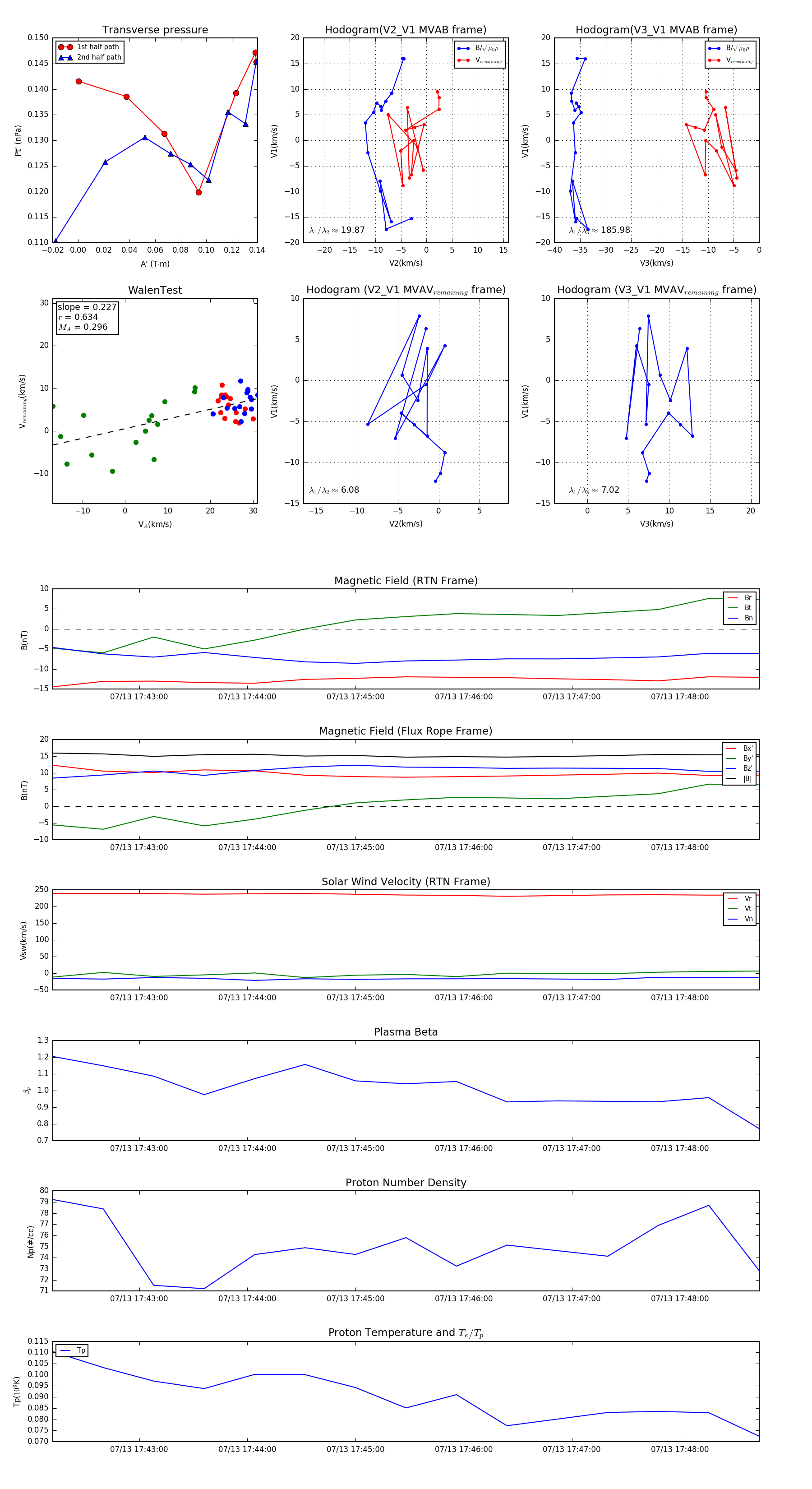
Flux Rope in 2024

Flux Rope Event 2024-07-13 17:42:12 ~ 2024-07-13 17:48:44 (393 seconds)


plot